灵活就业社保包含养老保险和职工保险这两类险种,采取按月缴纳的方式,缴费金额与缴费基数密切相关。随新社通-app小编了解一下具体详情。
什么是社保呢?
社保缴纳,简单概括,是单位与个人依据相关法规,向社会保险体系缴纳费用的行为。社保,即社会保险,是通过立法建立的一种社保制,旨在保护公民在年老、疾病、工伤、失业、生育等情况下依法从社会获得物质帮助的权利。
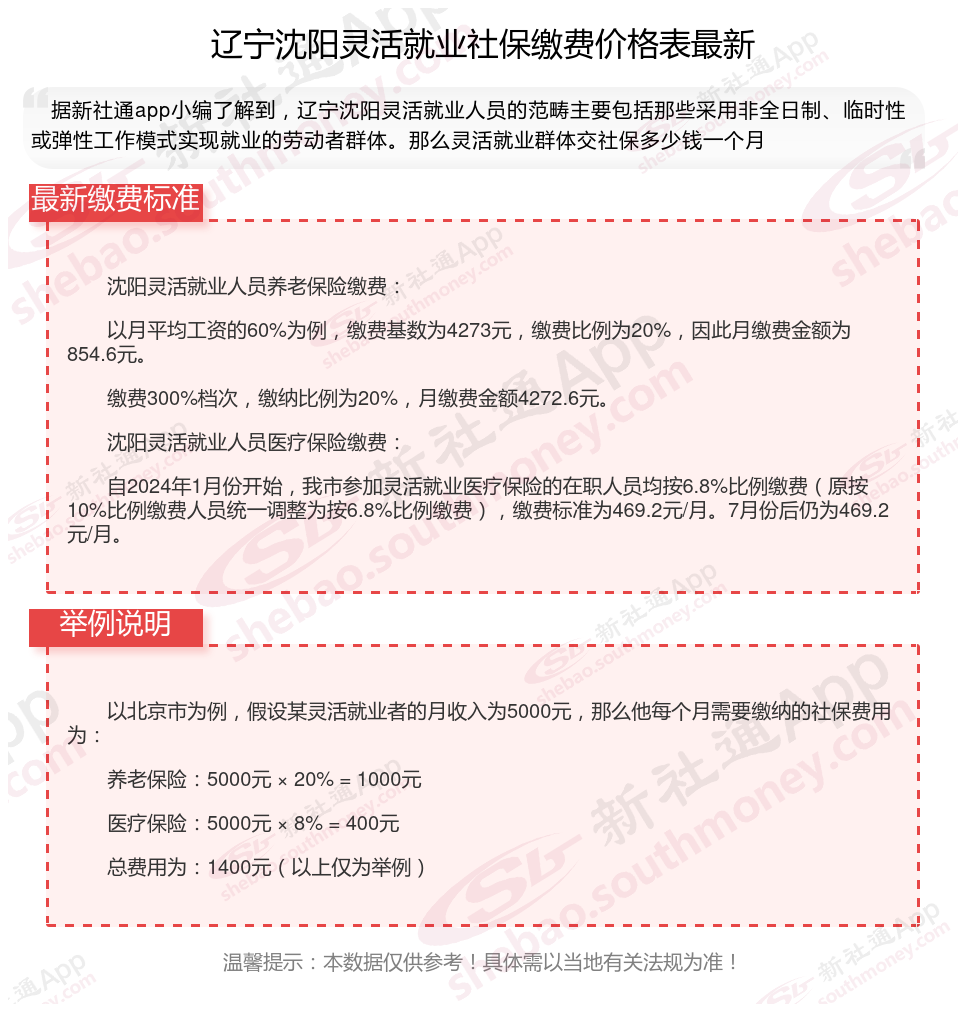
2024-2025社保一个月要交多少钱?社保个人养老2024-2025年缴费标准表?,辽宁沈阳灵活就业社保每月交多少钱?

》》想知道自己社保缴纳多少钱吗?快来新社通社保计算器,点击下方使用!
提示:辽宁沈阳灵活就业人员每个月的缴费压力还是比较大的,每个月的社保费用都是千元,缴费档次越高,灵活就业人员要缴纳的费用也越多。
当缴费档次越高,可以享受到的社保待遇也越多,退休后可以领到的养老金也越多,100%的缴费档次缴纳灵活就业社保比60%的缴费档次缴纳灵活就业社保可以领到的钱要多。
辽宁沈阳2025年灵活就业人员社保缴费标准公布
据新社通app显示,辽宁沈阳灵活就业人员养老缴费基数2024-2025年最新标准如下:
养老保险最低缴费基数为:4106元;
个人缴费比例:20%,个人缴费金额:821.2元;
(注:本文数据仅供参考,具体以当地缴费标准为准)
假设辽宁沈阳同事孔某的工资总额为4106元,那么孔某的缴费基数就是4106元的60%到300%之间。如果他选择按照缴费基数为4106,据新社通app养老保险计算器测算显示,孔某个人缴费额就是4106元*20%,等于821.2元。
需要注意的是,具体的缴费比例和缴费基数可能会因地区和方案的不同而有所差异。以上例子仅供参考,实际计算时应根据当地的具体方案来确定。
社保交够20年退休能领多少钱
基础养老金
公式:退休上年度社会平均工资×(1+本人平均缴费指数)÷2×缴费年限×1%
示例:
若社平工资8000元,缴费指数0.6,基础养老金=8000×(1+0.6)/2×20×1%=1280元/月。
若未来社平工资涨至1.5万元,则基础养老金可达2400元/月。
社平工资:以退休时当地上年度社平工资为准,不同地区差异较大(例如2023年上海社平工资为12307元,河南为6260元)。
缴费指数:通常为0.6(最低档)至3(最高档)。按0.6计算,缴费20年可领取社平工资的16%;按3计算则为40%。
个人账户养老金
公式:个人账户累计储存额÷计发月数
示例:
若账户余额12万元,63岁退休计发月数117,个人养老金=12万÷117≈1025元/月。
个人账户余额:按缴费基数的8%计入,假设月缴费基数5000元,每年积累4800元,20年约9.6万元(不含利息)。
计发月数:与退休年龄相关,如60岁为139个月,63岁为117个月。延长退休可减少计发月数,提高月领取额。
养老金待遇范围
基础养老金:按0.6-3的缴费指数,20年缴费后约为社平工资的16%-40%。
总养老金:结合基础和个人账户养老金,假设社平工资1.5万元,缴费指数0.6,个人账户余额12万-60万,每月养老金约为2400+1025=3425元至6000+5128=11128元。
实际案例:
山东某地:计发基数7900元,缴费指数0.6,总养老金约2021元/月。
长沙某案例:缴费档次90%,总养老金约2310元/月。
影响因素及地区差异
缴费基数与年限:基数越高、缴费时间越长,养老金越高。
社平工资:一线城市(如上海、北京)显著高于三线城市。
退休年龄:退休时间加长可降低计发月数,提高个人账户养老金。
地方补贴:如山东冬季取暖补贴1700元/年,杭州过节费等。
注意事项
弹性退休:2025年后退休年龄范围扩大(如男性60-66岁),可灵活选择。
账户继承与补贴:参保人去世后,家属可继承个人账户余额,并领取丧葬补助金和抚恤金(如2024年山东约4.7万元)。
最低缴费年限调整:2030年后可能逐步从15年提高至20年。
2025年各地高龄老人津贴标准来了
补缴新规
70岁的高龄老人
葫芦岛社保
灵活就业社保
高龄补贴发放
补缴新规
查询社保
交社保
合肥社保缴费