灵活就业人员可以根据自己的实际情况来确定是否缴纳社保费用。
那么,天津灵活就业人员社保缴费基数最新标准,天津灵活就业社保多少钱一个月?根据新社通app-社保缴费查询工具提供的2025社保缴费标准详情数据:
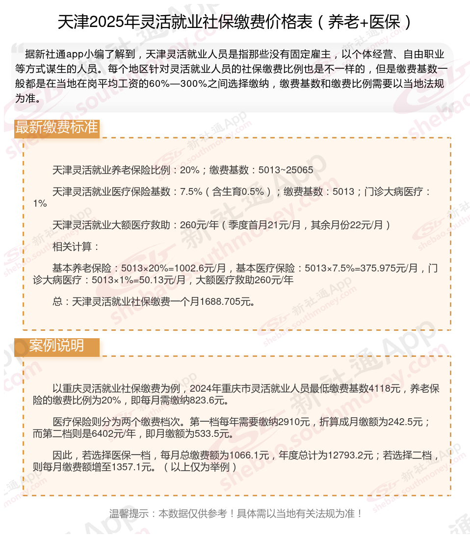
天津灵活就业养老保险比例:20%;缴费基数:5013~25065 天津灵活就业医疗保险基数:7.5%(含生育0.5%);缴费基数:5013;门诊大病医疗:1% 天津灵活就业大额医疗救助:260元/年(季度首月21元/月,其余月份22元/月) 相关计算: 基本养老保险:5013×20%=1002.6元/月,基本医疗保险:5013×7.5%=375.975元/月,门诊大病医疗:5013×1%=50.13元/月,大额医疗救助260元/年 总:天津灵活就业社保缴费一个月1688.705元。

》点击新社通社保在线计算器,轻松测算您的社保每月交多少!
新社通app数据所得,数据仅供参考。
交社保的目的主要是为了保护公民在面临年老、疾病、工伤、失业、生育等风险时,能够依法从社会获得必要的物质帮助。社保的作用可以为以下几点:
1、保证基本生活:社保通过提供养老金、医疗保险等福利,帮助参保人在退休或患病时维持基本生活水平。
2、缓解经济压力:在面临失业、工伤或生育等特殊情况下,社保可以提供经济援助,减轻个人和家庭的经济负担。
3、促进社会稳定:通过建立社会保险网络,减少社会不稳定因素,维护社会和谐稳定。
4、支持劳动力再生产:社保保险有助于提高劳动者的生活质量,促进劳动力的健康和持续发展。
天津社保
2025年各地高龄老人津贴标准来了
拉萨社保缴费
70岁的高龄老人
社保断交多久
高龄津贴发放标准公布
社保交满
高龄津贴发放标准
社保没有缴满
西宁社保缴费账户余额查询