灵活就业社保同样包含养老保险和职工保险两类险种,按月缴纳,缴费金额根据缴费基数不同而不同。灵活就业社保的月缴费金额由缴费基数和当地法规而定,通常在几百元到几千元之间。如一些地区2025年灵活就业人员的医保月缴费金额一档为567.75元,二档月缴费为431.49元。随新社通-app小编了解一下具体详情。
什么是社保呢?
通俗解释,社保缴费是个人或单位按照法规要求,向社会保险体系按时支付保险费用的过程。社保的全称是社会保险,是通过立法强制要求用人单位为其员工缴纳的一种保护制。它主要包括五大险种:基本养老保险、基本医疗保险、工伤保险、失业保险和生育保险。社保缴费金额由缴费基数、缴费比例,以及所在地制定的具体法规等多个关键因素共同确定。
2024-2025灵活就业社保养老、医保缴费标准,成都灵活就业社保每月交多少钱?

》》想知道自己社保缴纳多少钱吗?快来新社通社保计算器,点击下方使用!
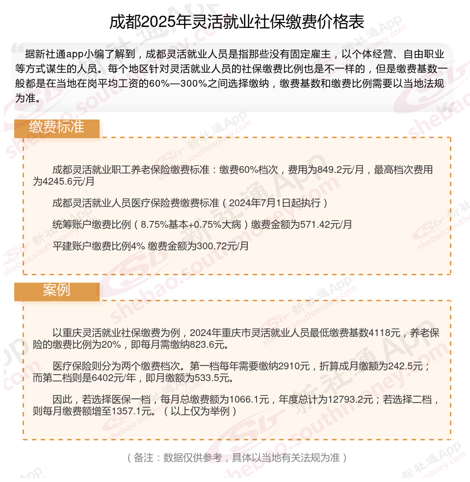
提示:成都灵活就业人员每个月的缴费压力还是比较大的,每个月的社保费用都是千元,缴费档次越高,灵活就业人员要缴纳的费用也越多。
当缴费档次越高,可以享受到的社保待遇也越多,退休后可以领到的养老金也越多,100%的缴费档次缴纳灵活就业社保比60%的缴费档次缴纳灵活就业社保可以领到的钱要多。
成都2025年灵活就业人员社保缴费标准公布
据新社通app显示,成都灵活就业养老保险最低缴费基数为:0元;个人的缴费比例分别为:0%;
个人缴费金额:0元。
(注:本文数据仅供参考,具体以当地缴费标准为准)
假设成都一位同事孔某的工资收入为0元/月,且该工资收入高于当地公布的养老保险缴费基数下限,但低于缴费基数上限。那么,该灵活就业的月缴费基数即为0元。
据新社通app养老保险计算器显示,个人缴纳部分:根据一般的缴费比例0%,孔某每月需要缴纳的养老保险费金额为0元×0%=0元。
需要注意的是,上述例子中的缴费比例仅作为参考,实际缴费比例可能因地区和法规的不同而有所差异。此外,对于工资收入低于缴费基数下限或高于缴费基数上限的灵活就业,其缴费基数的计算方式也会有所不同。具体计算方法可咨询当地社保部门或相关机构。
社保个人账户余额
2025年各地高龄老人津贴标准来了
补贴
社保补缴
社保个人账户缴费明细
查询社保
开封医社保
暂停农村社保缴纳的条件是什么?
办理4050社保需要哪些条件
辽宁沈阳灵活就业