灵活就业社保同样包含养老保险和职工保险两类险种,按月缴纳,缴费金额根据缴费基数不同而不同。灵活就业社保的月缴费金额由缴费基数和当地法规而定,通常在几百元到几千元之间。如一些地区2025年灵活就业人员的医保月缴费金额一档为567.75元,二档月缴费为431.49元。随新社通-app小编了解一下具体详情。
什么是社保呢?
社保缴纳,简单概括,是单位与个人依据相关法规,向社会保险体系缴纳费用的行为。社保是社会保险的简称,广义的社会保险包括城镇职工社会保险和城乡居民社会保险,但狭义的社保指的就是职工社保。缴费基数、缴费比例以及当地根据实际情况公布的具体法规,共同构成了社保缴费金额的确定因素。
2025年灵活就业人员社保养老缴费标准,甘肃兰州灵活就业社保每月交多少,甘肃兰州灵活就业社保每月交多少钱?

》》》点击新社通社保在线计算器,轻松测算您的社保每月交多少!
当社保缴费档次越高,可以享受到的社保待遇也越多,退休后可以领到的养老金也越多,100%的缴费档次缴纳灵活就业社保比60%的缴费档次缴纳灵活就业社保可以领到的钱要多。
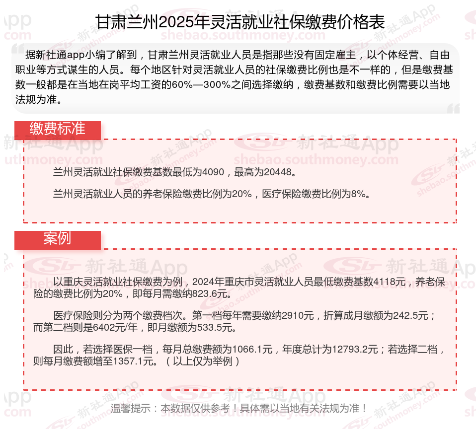
甘肃兰州2025年灵活就业人员社保缴费标准公布
据新社通app显示,甘肃兰州养老保险缴费基数2024-2025年最新标准如下:
甘肃兰州灵活就业人员基本养老保险缴费基数暂按不低于4090元;
缴费比例:个人承担20%;
养老保险缴费个人818元。
(注:本文数据仅供参考,具体以当地缴费标准为准)
假设甘肃兰州笔友朱某的月工资为4090元,当地的灵活就业养老保险缴费基数为4090元。
据新社通app养老保险计算器显示,朱某个人缴费额:灵活就业个人按照其缴费基数的20%缴纳养老保险费。因此,朱某每月需要缴纳的养老保险费为4090元*20%=818元。
另外,需要注意的是,养老保险的缴费比例和基数可能会随着方案的调整而发生变化。因此,在计算养老保险缴费金额时,需要参考当地的最新方案和法规。
交社保的比例是多少?
购买了社保农村农保要怎么停保呢
北京社保缴费
高龄津贴发放标准公布
茂名最低工资标准是多少
退休工资计算公式
灵活社保缴费
五险一金
补缴新规
东莞社保交多久可以享受退休待遇,东莞社保缴纳最