灵活就业社保:由个人全额缴纳,包括基本养老保险和基本医疗保险。
2025年灵活就业社保最低要交多少钱?灵活就业人员社保缴费最新明细来了~根据新社通app-社保缴费查询工具提供的2025社保缴费标准详情数据:

一般情况下,参加基本养老保险的个人,达到法定退休年龄时累计缴费满15年的,就可以按月领取基本养老金。例如,一位普通职工从25岁开始参保,一直正常缴费,到40岁时累计缴费满15年,在达到法定退休年龄(男性60岁、女性干部55岁、女性工人50岁)后就可以领取养老金。
但如果在达到法定退休年龄时,累计缴费不足15年,有几种处理方式。可以缴费至满15年,然后按月领取基本养老金;也可以转入新型农村社会养老保险或者城镇居民社会养老保险,享受相应的养老保险待遇。
新社通APP社保计算器,可以查询您的社保缴费明细啦~,点击下方获取
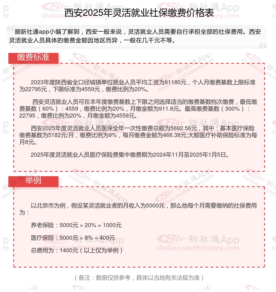
新社通社保计算器计算所得,数据仅供参考。
养老保险缴费15年和20年,养老金差距有多大?
养老保险交15年和20年的主要区别体现在养老金领取额度、医疗保险待遇以及其他相关待遇上,下面来看看详情:
养老金领取额度不同
基础养老金:根据基础养老金的计算公式,缴费年限是影响基础养老金的关键因素之一。缴费年限越长,基础养老金的比例就越高。因此,交20年社保的个人在退休后每月可领取的基础养老金金额会比交15年社保的个人更多。
个人账户养老金:个人账户养老金等于退休时养老保险个人账户的余额除以退休年龄确定的计发月数。由于缴费年限更长,交20年社保的个人在退休时个人账户的余额会更多,因此每月可领取的个人账户养老金也会更高。
医疗保险待遇不同
社保中的医疗保险也有缴费年限的要求。一般来说,需要达到一定的缴费年限才能在退休后享受终身医保待遇。例如,在某些地区,女性退休前需要交满20年,男性需要交满25年的社保,才能享受到终身医保待遇。这意味着,交20年社保的个人在达到退休年龄后,无需继续缴纳医疗保险费用,即可享受到医保待遇。而交15年社保的个人则可能需要继续缴纳医疗保险费用才能享受同等待遇。
其他相关待遇
抚恤金待遇:根据抚恤待遇的法规,缴费年限也会影响抚恤金的发放。一般来说,缴费年限更长的个人在去世后可以领取更高的抚恤金。
养老金调整:退休后养老金会每年增加,实行按缴费年限挂钩和按养老金水平挂钩两部分的调整机制。因此,缴费年限更长的个人在养老金增长方面具有更大的优势。
综上所述,社保交15年和20年在养老金待遇、医疗保险待遇、抚恤待遇以及回本时间等方面都存在显著差异。因此,如果经济条件允许,参保人尽量选择较长的缴费年限以享受更好的社保待遇。}
补缴新规
新余社保缴费
社保和农保
2025年各地高龄老人津贴标准来了
2025年各地高龄老人津贴标准来了
社保
申请4050需要什么条件
成都社保缴费
五险一金每人每月交多少钱
五险一金每人每月交多少钱