当地法规结合缴费基数,确定了灵活就业社保月缴费金额,大致在几百元至几千元,2025年有些地区灵活就业人员医保月缴费一档达567.75元,二档为431.49元。随新社通-app小编了解一下具体详情。
什么是社保呢?
简单概括,社保缴纳就是个人或单位依据法律,参与社会保险并完成费用缴纳的过程。社保指社会保险,也常被称为“五险”主要包括基本养老保险、基本医疗保险、工伤保险、失业保险、生育保险。社保一般是企业为在职员工代扣购买,个人缴纳一小部分,企业缴纳一大部分。社保缴费金额的高低由缴费基数、缴费比例以及当地的具体法规等多个因素共同作用确定。
2025年灵活就业人员社保养老缴费标准,酒泉灵活就业社保每月交多少,酒泉灵活就业社保每月交多少钱?

》》社保缴费不迷茫,用新社通社保计算器,查询您的社保缴费金额!
提示:酒泉灵活就业人员每个月的缴费压力还是比较大的,每个月的社保费用都是千元,缴费档次越高,灵活就业人员要缴纳的费用也越多。
当缴费档次越高,可以享受到的社保待遇也越多,退休后可以领到的养老金也越多,100%的缴费档次缴纳灵活就业社保比60%的缴费档次缴纳灵活就业社保可以领到的钱要多。
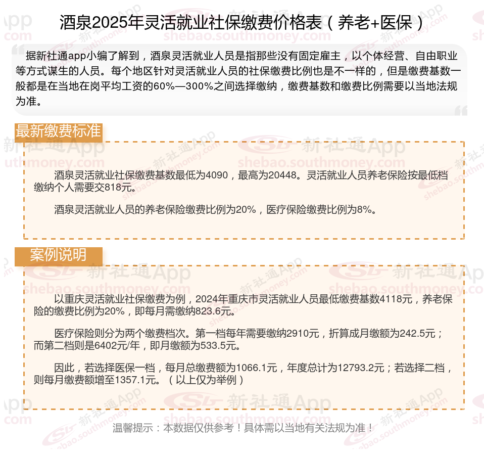
酒泉2025年灵活就业人员社保缴费标准公布
据新社通app显示,2024-2025年酒泉灵活就业养老保险的缴费标准:
最低缴费基数为:4090元;
个人缴纳20%。
请注意,以上缴费标准仅供参考,具体方案可能会根据地区和时间的变化而有所调整。如有需要,查阅当地社保部门公布的新规或咨询相关部门以获取最准确的信息。
假设在酒泉有个邻居康某养老保险的缴费基数为4090元,个人缴费比例为20%。
据新社通app养老保险计算器显示:养老保险费=养老保险缴费基数×单位缴费比例+养老保险缴费基数×个人缴费比例。
那么,康某个人应缴养老保险费为:4090元×20%=818元。
注意,这只是一个示例计算,实际缴费金额会根据具体的缴费基数和缴费比例而有所不同。此外,养老保险方案也会随时间变化,建议在实际计算时参考最新的方案法规。
社保
高龄津贴发放标准公布
查询社保
社保报销比例你知道吗
西宁?退休所对应的社保缴纳时间标准是多久?
高龄补贴发放
一次性补缴
四川成都社保
社保得缴纳多长时间
山西高龄补贴领取标准