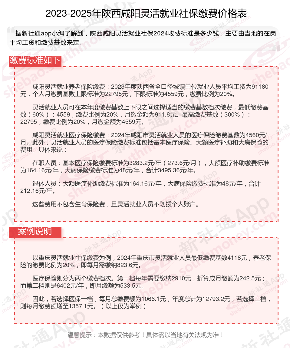
灵活就业社保是指针对灵活就业人员的社会保险制。灵活就业人员包括个体经营者、自由职业者、临时工等,他们没有固定的雇主,因此需要自行缴纳社会保险。那么2025年陕西咸阳灵活就业人员社保需要交多少钱?下面随新社通小编一起来看看。
一、陕西咸阳灵活就业人员社会保险缴费标准表(个人养老、医疗保险缴费档次标准)

陕西咸阳灵活就业人员社保缴费档次表:一般分为五个档次,具体为上年度在岗职工平均工资的60%、70%、80%、90%和100%。灵活就业人员可以根据自己的意愿选择缴费档次,缴费比例为20%,其中12%进入统筹基金,8%进入个人账户。
二、陕西咸阳灵活就业社保缴费方式
陕西咸阳灵活就业人员社保缴费的方式:
灵活就业人员社保缴费的方式有多种,具体如下:
1、灵活就业人员可以通过到当地社保中心窗口,提供相关资料进行缴费;
2、灵活就业人员可以通过网上缴费的方式,缴纳社保费用;
3、灵活就业人员可以通过代缴机构办理社保缴费;
4、灵活就业人员可以找挂靠公司,办理社保缴费。
社保交完
呼和浩特社保缴费
4050补贴
高龄补贴发放
查询社保
一次性补缴
社保
4050补贴
如何查询个人参保信息
社保线上缴费