灵活就业社保每月进行缴费,其中包括养老保险和职工保险,缴费金额的确定取决于缴费基数。随新社通-app小编了解一下具体详情。
什么是社保呢?
直白来讲,社保缴费就是个人或单位遵循法律,参与社会保险并缴纳对应费用的行为。社保全称为“社会保险”,是依法建立的社保制,旨在保护公民在年老、疾病、工伤、失业、生育等情况下依法从社会获得物质帮助的权利。
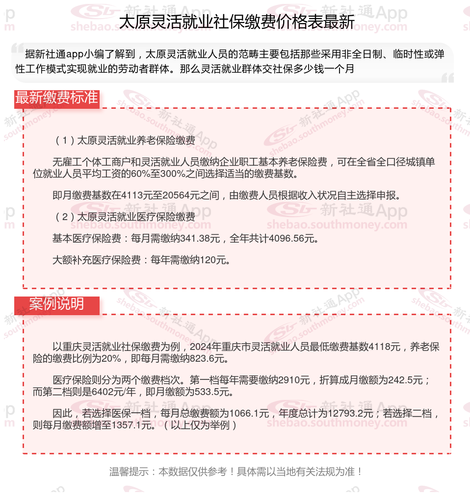
2025年灵活就业养老社保缴费标准是多少钱一个月?太原灵活就业社保每月交多少钱?

》》想知道自己社保缴纳多少钱吗?快来新社通社保计算器,点击下方使用!
提示:太原灵活就业人员每个月的缴费压力还是比较大的,每个月的社保费用都是千元,缴费档次越高,灵活就业人员要缴纳的费用也越多。
当缴费档次越高,可以享受到的社保待遇也越多,退休后可以领到的养老金也越多,100%的缴费档次缴纳灵活就业社保比60%的缴费档次缴纳灵活就业社保可以领到的钱要多。
太原2025年灵活就业人员社保缴费标准公布
据新社通app显示,太原灵活就业人员养老缴费基数2024-2025年最新标准如下:
养老保险最低缴费基数为:3863元;
个人缴费比例:20%,个人缴费金额:772.6元;
(注:本文数据仅供参考,具体以当地缴费标准为准)
假设太原有个亲戚孔某养老保险缴费基数为3863元,灵活就业个人按照20%的比例缴纳养老保险费用。则孔某的养老保险缴费计算如下:
养老保险费金额=养老保险缴费基数*个人缴费比例
个人缴费部分:
据新社通app养老保险计算器显示,缴费金额:3863元*20%=772.6元。所以,孔某每月需要个人缴纳772.6元的养老保险费用。
请注意,这只是一个基本的计算示例。实际上,养老保险的缴费金额还可能受到其他因素的影响,如个人工资水平超过或低于当地社会平均工资的一定倍数时,缴费基数的确定会有所不同。此外,各地的具体方案也可能会有所差异,因此在实际计算时,需要参考当地的相关方案。
如果您需要具体的计算或了解更详细的信息,建议您咨询当地的社保部门或相关机构,以获取最准确的信息。
社保交20年退休能领多少钱一月
社保交完20年领多少的计算公式:
每月到手的养老金=月基础养老金+月个人账户养老金
(1)月基础养老金=(基本养老金计发基数+指数化月平均缴费工资)÷2×缴费年限×1%
(2)月个人账户养老金=个人账户的余额÷计发月数
个人账户的余额:是指截至退休时,基本养老保险个人账户历年积累下来的余额,主要来源于历年的个人缴费(费率8%)及其利息;可以在社保的app或者其他查询社保的平台上查询到
计发月数:根据平均寿命计算,50岁退休按195个月,55岁退休按170个月,60岁退休按139个月。这个“计发月数”只是用来计算退休当年的养老金,与实际发放月数无关,实际会终身发放。
社保养老金,由基本养老保险基金以货币形式支付的养老保险待遇,主要用于保护职工退休后的基本生活,养老金由基础养老金和个人账户养老金组成。
养老金待遇范围
基础养老金:按0.6-3的缴费指数,20年缴费后约为社平工资的16%-40%。
总养老金:结合基础和个人账户养老金,假设社平工资1.5万元,缴费指数0.6,个人账户余额12万-60万,每月养老金约为2400+1025=3425元至6000+5128=11128元。
实际案例:
山东某地:计发基数7900元,缴费指数0.6,总养老金约2021元/月。
长沙某案例:缴费档次90%,总养老金约2310元/月。
影响因素及地区差异
退休年龄:退休时间加长可降低计发月数,提高个人账户养老金。
社平工资:一线城市(如上海、北京)显著高于三线城市。
地方补贴:如山东冬季取暖补贴1700元/年,杭州过节费等。
缴费基数与年限:基数越高、缴费时间越长,养老金越高。
注意事项
最低缴费年限调整:2030年后可能逐步从15年提高至20年。
账户继承与补贴:参保人去世后,家属可继承个人账户余额,并领取丧葬补助金和抚恤金(如2024年山东约4.7万元)。
弹性退休:2025年后退休年龄范围扩大(如男性60-66岁),可灵活选择。
江苏高龄补贴发放标准2024-2025最新
重庆社保缴费
领取社保福利补贴
一次性补缴
社保基数每年什么时候调整
社保可以报销多少比例?
交社保的比例是多少?
一次性补缴
社保
肇庆最低工资