依据缴费基数和当地法规,灵活就业社保月缴费金额通常在几百元到几千元,就像2025年有些地区灵活就业人员医保月缴费,一档567.75元,二档431.49元。随新社通-app小编了解一下具体详情。
社保一个月要交多少钱?西宁社保养老2024-2025年缴费标准表
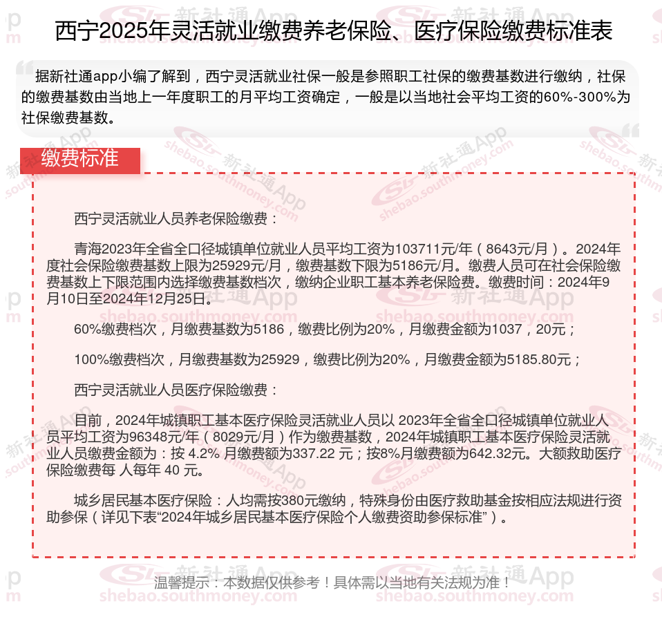
据新社通app显示,西宁灵活就业养老保险的缴费基数为:4817元。
灵活就业人员参保缴费的比例为个人20%。
另外,需要注意的是,这些缴费标准可能会随着时间和方案的变化而调整。建议查阅相关消息或咨询当地社保部门。
(注:本文数据仅供参考,具体以当地缴费标准为准)
假设西宁有个笔友柯某养老保险缴费基数为4817元,灵活就业个人按照20%的比例缴纳养老保险费用。则柯某的养老保险缴费计算如下:
养老保险费金额=养老保险缴费基数*个人缴费比例
个人缴费部分:
据新社通app养老保险计算器显示,缴费金额:4817元*20%=963.4元。所以,柯某每月需要个人缴纳963.4元的养老保险费用。
请注意,这只是一个基本的计算示例。实际上,养老保险的缴费金额还可能受到其他因素的影响,如个人工资水平超过或低于当地社会平均工资的一定倍数时,缴费基数的确定会有所不同。此外,各地的具体方案也可能会有所差异,因此在实际计算时,需要参考当地的相关方案。
如果您需要具体的计算或了解更详细的信息,建议您咨询当地的社保部门或相关机构,以获取最准确的信息。
西宁灵活就业社保每月交多少钱?

》》想知道自己社保缴纳多少钱吗?快来新社通app社保在线计算器,一键测算!
提示:西宁灵活就业人员每个月的缴费压力还是比较大的,每个月的社保费用都是千元,缴费档次越高,灵活就业人员要缴纳的费用也越多。
当缴费档次越高,可以享受到的社保待遇也越多,退休后可以领到的养老金也越多,100%的缴费档次缴纳灵活就业社保比60%的缴费档次缴纳灵活就业社保可以领到的钱要多。
2025年各地高龄老人津贴标准来了
山西太原社保
社保和养老保险
西藏高龄补贴
社保等同于养老保险
石家庄个人社保交多少钱一个月
缴纳社保
80岁以上
补缴社保新规
2025社保缴费比例