据新社通app数据显示,内蒙古巴彦淖尔灵活就业养老缴费基数明细如下:
养老缴费缴费基数为:4863元;
个人缴费比例:20%;
(注:本文数据仅供参考,具体以当地缴费标准为准)
灵活就业社保缴费价格表来了!2024-2025年内蒙古巴彦淖尔灵活就业人员社保需要缴费多少钱一个月?根据新社通app-社保缴费查询工具提供的最新数据如下:

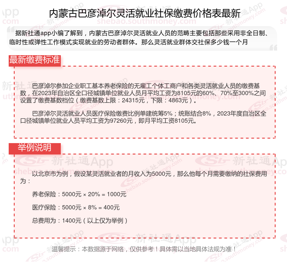
巴彦淖尔参加企业职工基本养老保险的无雇工个体工商户和各类灵活就业人员的缴费基数,在2023年自治区全口径城镇单位就业人员月平均工资为8105元的60%、70%至300%之间设置了缴费基数档位(缴费基数上限:24315元,下限:4863元)。
巴彦淖尔灵活就业人员医疗保险缴费比例单建统筹5%;统账结合8%,2023年度自治区全口径城镇单位就业人员平均工资为97260元,即月平均工资8105元。
社保续交需要哪些手续?
社保补缴的流程可能因地区而异,通常包括以下步骤:
准备材料:一般需要提供身份证、劳动合同、工资发放明细表等相关材料。
提出申请:可以由个人或单位向社保经办机构提出补缴申请。如果是单位原因导致的断缴,需要单位先申请补缴。
填写表格:填写社会保险费补缴申请表等相关表格,说明补缴的事实和理由。
提交材料:将准备好的材料和填写好的表格一并提交给社保经办机构。
审核审批:社保经办机构会对提交的材料进行审核,确定是否符合补缴条件。
缴纳费用:如果申请通过,需要按照要求缴纳补缴的社保费用,包括单位和个人部分。
完成补缴:缴纳费用后,社保经办机构会将补缴的记录录入系统,完成社保补缴手续。
社保缴费基数是根据员工一整个自然年度的总收入(包括奖金、提成)的月平均收入来确定,每个地区的缴费基数都不一样,社保需要缴费多少钱主要是看取决于员工的月平均工资和当地社保的缴费的比例来计算。
温馨提示:本数据仅供参考!具体需以当地有关法规为准!
老人每月补贴
一次性补缴
不知线上社保咋缴费?
黑龙江老人补贴遵循的标准究竟为何
郑州?退休所对应的社保缴纳时间标准是多久?
2025年新规四川成都市社保要交多少年
社保补缴
济南最低工资
社保缴纳比例一览
天津高龄