从几百元到几千元不等,灵活就业社保的月缴费金额由当地和缴费基数所确定,2025年部分地区灵活就业人员医保月缴费金额一档567.75元,二档431.49元便是实例。随新社通-app小编了解一下具体详情。
什么是社保呢?
简单概括,缴纳社会保险是单位与个人依据法律,加入社会保险并缴纳费用的行为。社保的全称是社会保险,是通过立法强制要求用人单位为其员工缴纳的一种保护制。它主要包括五大险种:基本养老保险、基本医疗保险、工伤保险、失业保险和生育保险。社保缴费数额取决于缴费基数、缴费比例,以及当地结合实际情况确定的具体法规等方面因素。
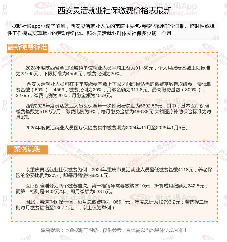
西安2025年灵活就业社保养老缴费标准是多少钱一个月,西安灵活就业社保每月交多少钱?

》》社保缴费不迷茫,用新社通社保计算器,查询您的社保缴费金额!
提示:西安灵活就业人员每个月的缴费压力还是比较大的,每个月的社保费用都是千元,缴费档次越高,灵活就业人员要缴纳的费用也越多。
当缴费档次越高,可以享受到的社保待遇也越多,退休后可以领到的养老金也越多,100%的缴费档次缴纳灵活就业社保比60%的缴费档次缴纳灵活就业社保可以领到的钱要多。
西安2025年灵活就业人员社保缴费标准公布
据新社通app显示,2024-2025年西安灵活就业养老保险的缴费标准:
最低缴费基数为:4217元;
个人缴纳20%。
请注意,以上缴费标准仅供参考,具体方案可能会根据地区和时间的变化而有所调整。如有需要,查阅当地社保部门公布的新规或咨询相关部门以获取最准确的信息。
若西安有个朋友杨某的养老保险缴费基数为4217元,西安法规的灵活就业养老保险缴费比例为:20%。
接下来,我们根据缴费比例来计算个人需要缴纳的养老保险费。
据新社通app养老保险计算器显示,个人缴费额=缴费基数×个人缴费比例=4217元×20%=843.4元
则:杨某个人需要缴纳843.4元。
请注意,这只是一个基于虚构数据的计算示例,实际的缴费金额会根据具体的缴费基数、缴费比例以及当地社保方案的法规而有所不同。此外,社保方案也会随时间变化,因此在实际计算时,建议参考最新的方案法规。
社保查询个人账户缴费明细查询
福建南平社保
2025年退休新规下,乌鲁木齐社保缴纳时间年限是多少?
吕梁社保缴费
查询社保
社保补缴新规
重庆社保
灵活就业补贴
社保缴纳
广东深圳社保最低缴费