灵活就业社保的月缴费金额由缴费基数与当地法规共同二定,一般处于几百元至几千元区间,例如2025年部分地区灵活就业人员医保月缴费金额,一档为567.75元,二档为431.49元。随新社通-app小编了解一下具体详情。
什么是社保呢?
社保缴纳,通俗来讲,是个人或单位依据法律,向社会保险体系定期足额支付保险费用的行为。社保全称为“社会保险”,是依法建立的社保制,旨在保护公民在年老、疾病、工伤、失业、生育等情况下依法从社会获得物质帮助的权利。确定社保缴费金额的要素有缴费基数、缴费比例,还有当地依据实际需求制定的具体法规。
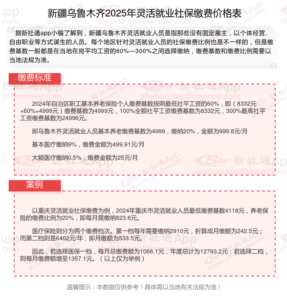
新疆乌鲁木齐灵活就业人员社保缴费标准要交多少钱?2024~2025年灵活就业社保缴费价格表最新来了新疆乌鲁木齐灵活就业社保每月交多少钱?

》》了解您的社保缴纳明细——新社通app计算器!点击下方使用!
提示:新疆乌鲁木齐灵活就业人员每个月的缴费压力还是比较大的,每个月的社保费用都是千元,缴费档次越高,灵活就业人员要缴纳的费用也越多。
当缴费档次越高,可以享受到的社保待遇也越多,退休后可以领到的养老金也越多,100%的缴费档次缴纳灵活就业社保比60%的缴费档次缴纳灵活就业社保可以领到的钱要多。
新疆乌鲁木齐2025年灵活就业人员社保缴费标准公布
据新社通app显示,新疆乌鲁木齐灵活就业人员养老缴费基数2024-2025年最新标准如下:
养老保险最低缴费基数为:4575元;
个人缴费比例:20%,个人缴费金额:915元;
(注:本文数据仅供参考,具体以当地缴费标准为准)
假设在新疆乌鲁木齐有个网友刘某养老保险的缴费基数为4575元,个人缴费比例为20%。
据新社通app养老保险计算器显示:养老保险费=养老保险缴费基数×单位缴费比例+养老保险缴费基数×个人缴费比例。
那么,刘某个人应缴养老保险费为:4575元×20%=915元。
注意,这只是一个示例计算,实际缴费金额会根据具体的缴费基数和缴费比例而有所不同。此外,养老保险方案也会随时间变化,建议在实际计算时参考最新的方案法规。
社保补缴
社保缴纳
社保个人账户余额
2025年各地高龄老人津贴标准来了
高龄补贴发放
一次性补缴社保2025
2025年各地高龄老人津贴标准来了
补缴新规
社保个人账户余额