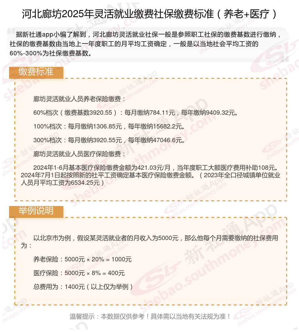
据新社通app数据显示,河北廊坊灵活就业养老保险最低缴费基数为:3920.55元;个人的缴费比例分别为:20%;
个人缴费金额:784.11元。
(注:本文数据仅供参考,具体以当地缴费标准为准)
河北廊坊灵活就业人员社保缴费标准来了 河北廊坊灵活就业人员缴费多少钱怎么查?根据新社通app-社保缴费查询工具提供的2025社保缴费标准详情数据如下:

》点击新社通app社保计算器,了解你的社保缴费明细!
灵活就业人员养老保险缴费算法
灵活就业人员参保费率一般为20%(8%计入个人账户),可选择社会平均工资的60%、100%、300%等各种档位作为缴费基数:
缴费金额=社会平均工资×档位×20%计入个人账户=社会平均工资×档位×8%
社保
拉萨社保
一次性补缴
新规下
社保断交
灵活就业社保
重庆社保缴费
乐山社保缴费
灵活就业社保
一次性补缴