灵活就业社保每月进行缴费,其中包括养老保险和职工保险,缴费金额的确定取决于缴费基数。随新社通-app小编了解一下具体详情。
什么是社保呢?
社保缴纳,简单地说,是个人与单位按规,向社会保险系统履行费用缴纳责任的过程。社保是社会保险的简称,社会保险包括五个险种;而五险一金指的是养老保险、生育保险、医疗保险、失业保险、工伤保险和住房公积金。
2025年灵活就业人员最低要交多少钱?灵活就业人员社保缴费最新明细来了,甘肃兰州灵活就业人员社保2025缴费标准一览表

》》了解您的社保缴纳明细——新社通app计算器!点击下方使用!
提示:甘肃兰州灵活就业人员每个月的缴费压力还是比较大的,每个月的社保费用都是千元,缴费档次越高,灵活就业人员要缴纳的费用也越多。
当缴费档次越高,可以享受到的社保待遇也越多,退休后可以领到的养老金也越多,100%的缴费档次缴纳灵活就业社保比60%的缴费档次缴纳灵活就业社保可以领到的钱要多。
社保交满20年退休金能拿多少?
个人账户养老金
公式:个人账户累计储存额÷计发月数
示例:
若账户余额12万元,63岁退休计发月数117,个人养老金=12万÷117≈1025元/月。
个人账户余额:按缴费基数的8%计入,假设月缴费基数5000元,每年积累4800元,20年约9.6万元(不含利息)。
计发月数:与退休年龄相关,如60岁为139个月,63岁为117个月。延长退休可减少计发月数,提高月领取额。
基础养老金
公式:退休上年度社会平均工资×(1+本人平均缴费指数)÷2×缴费年限×1%
示例:
若社平工资8000元,缴费指数0.6,基础养老金=8000×(1+0.6)/2×20×1%=1280元/月。
若未来社平工资涨至1.5万元,则基础养老金可达2400元/月。
社平工资:以退休时当地上年度社平工资为准,不同地区差异较大(例如2023年上海社平工资为12307元,河南为6260元)。
缴费指数:通常为0.6(最低档)至3(最高档)。按0.6计算,缴费20年可领取社平工资的16%;按3计算则为40%。
养老金待遇范围
基础养老金:按0.6-3的缴费指数,20年缴费后约为社平工资的16%-40%。
总养老金:结合基础和个人账户养老金,假设社平工资1.5万元,缴费指数0.6,个人账户余额12万-60万,每月养老金约为2400+1025=3425元至6000+5128=11128元。
实际案例:
山东某地:计发基数7900元,缴费指数0.6,总养老金约2021元/月。
长沙某案例:缴费档次90%,总养老金约2310元/月。
影响因素及地区差异
社平工资:一线城市(如上海、北京)显著高于三线城市。
地方补贴:如山东冬季取暖补贴1700元/年,杭州过节费等。
退休年龄:退休时间加长可降低计发月数,提高个人账户养老金。
缴费基数与年限:基数越高、缴费时间越长,养老金越高。
注意事项
账户继承与补贴:参保人去世后,家属可继承个人账户余额,并领取丧葬补助金和抚恤金(如2024年山东约4.7万元)。
最低缴费年限调整:2030年后可能逐步从15年提高至20年。
弹性退休:2025年后退休年龄范围扩大(如男性60-66岁),可灵活选择。
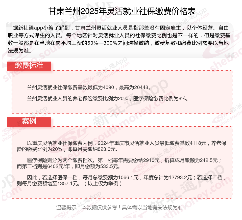
甘肃兰州2025年灵活就业人员社保缴费标准公布
据新社通app显示,甘肃兰州灵活就业人员养老缴费基数2024-2025年最新标准如下:
养老保险最低缴费基数为:4090元;
个人缴费比例:20%,个人缴费金额:818元;
(注:本文数据仅供参考,具体以当地缴费标准为准)
假设甘肃兰州一个网友吕某的月工资为4090元,甘肃兰州的灵活就业养老保险缴费法规:
据新社通app养老保险计算器显示,灵活就业个人缴费额:通常基于一个核定的缴费基数来计算,这个基数可能基于省或市的平均工资水平设定。假设该地区的核定缴费基数范围是灵活就业工资的60%至300%,而吕某的缴费基数为4090。按照20%%的缴费比例,吕某个人需要缴纳的养老保险费为4090元×20%=818元。
需要注意的是,具体的缴费比例和基数范围可能因地区和方案的不同而有所差异。因此,在实际计算时,需要参考当地的具体法规。
对于个体劳动者(包括个体工商户和自由职业者),他们的养老保险缴费额通常按照核定的缴费基数乘以一个固定的缴费比例来计算。具体的缴费基数和比例也需要根据当地方案来确定。
社保
社保待遇认证不了怎么回事
社保缴费标准
社保
社保没有缴满
查询社保
一次性补缴社保新规
广西高龄
厦门社保缴费
五险一金