
山东济南申请4050社保补贴的办理地点
线上办理方法:部分地区的申请人可通过当地网站进行线上申请,如广东地区可通过广东服务网申请。线上申请需按照网站提示填写相关信息并上传所需材料。
线下办理方法:街道(乡镇)劳动事务所:申请人可携带相关材料到户籍所在地的街道(乡镇)劳动事务所进行申请复核。
线下办理方法:劳动有关部门:市档案托管中心审核无误后,会将材料上报劳动有关部门,经进一步审核后,由相关部门拨付资金。
线下办理方法:市档案托管中心:在街道劳动事务所审核通过后,申请人需持相关材料到市档案托管中心办理社保补贴手续。
第二、公司怎么给员工交五险一金?
五险一金的缴纳方式主要取决于缴纳主体的身份,即是单位缴纳还是个人缴纳。以下是详细的缴纳方式说明:
(1)单位缴纳
当劳动者入职用人单位时,用人单位必须在法定时间内为其办理五险一金的缴纳手续。五险一金包括养老保险、医疗保险、失业保险、工伤保险、生育保险以及住房公积金。其中,养老保险、医疗保险和失业保险由单位和员工共同缴纳,工伤保险和生育保险由单位全额缴纳,住房公积金的缴纳则视单位福利而定。
1、工伤保险:单位根据行业范围确定工伤费率,在0.5%~2%之间,个人不缴纳。
2、失业保险:单位缴纳工资基数的1.5%,个人缴纳工资基数的0.5%。
3、住房公积金:单位和个人各缴纳工资基数的8%。
4、医疗保险:单位缴纳工资基数的9.8%(其中0.8%部分进个人账户),个人缴纳工资基数的2%。
5、生育保险:单位按在职职工缴纳基本养老保险费的基数作为缴纳生育保险费的基数,按照0.5%到1%的比例缴纳,个人不缴纳。
6、养老保险:单位按职工缴费工资总额的20%缴费,职工按个人缴费基数的8%缴费。
(2)个人缴纳
如果是个人缴纳五险一金,通常只能缴纳养老保险和医疗保险。缴纳比例和方式如下:
养老保险:以灵活就业人员身份缴纳,比例一般在18%~28%之间,具体取决于当地。
医疗保险:按当地上年社会平均工资水平的6%~10%缴纳。
需要注意的是,个人缴纳五险一金需要前往社保局办理相关手续,并提供身份证、户口本、近期免冠一寸照片以及保费等相关材料。
综上所述,五险一金的缴纳方式因缴纳主体不同而有所差异。单位缴纳时,五险一金均可缴纳;而个人缴纳时,通常只能缴纳养老保险和医疗保险。
社保交完
江苏高龄补贴
2025年各地高龄老人津贴标准来了
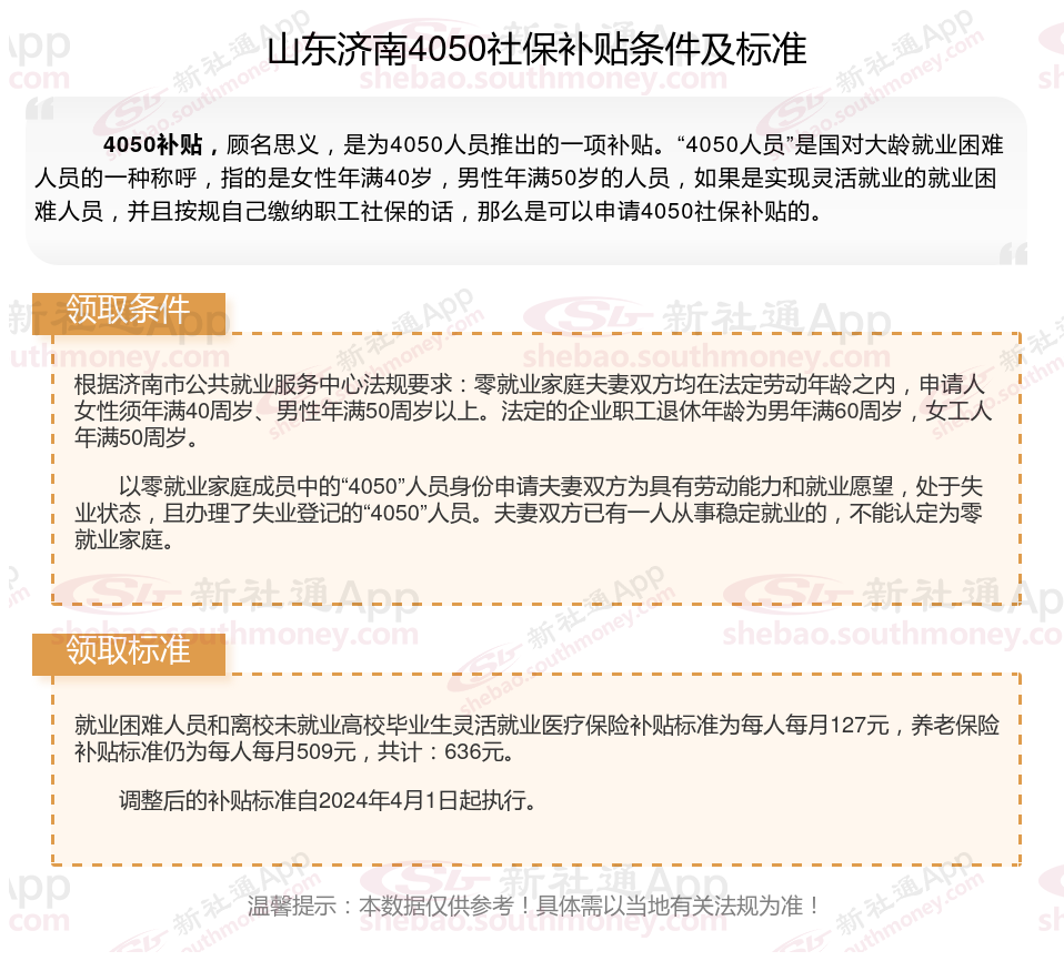
4050补贴
2025年嘉兴社保缴费年限和年龄表
甘肃社保
高龄津贴发放标准公布
4050社保补贴如何申请?4050社保补贴条件一览
社保补缴
社保交满