从几百元到几千元不等,灵活就业社保的月缴费金额由当地和缴费基数所确定,2025年部分地区灵活就业人员医保月缴费金额一档567.75元,二档431.49元便是实例。随新社通-app小编了解一下具体详情。
什么是社保呢?
通俗定义,社保缴纳是单位与个人依法依规,为维持社会保险体系而进行的费用缴纳行为。社保的全称是社会保险,是通过立法强制要求用人单位为其员工缴纳的一种保护制。它主要包括五大险种:基本养老保险、基本医疗保险、工伤保险、失业保险和生育保险。
个人灵活就业社保养老、医保缴费标准2025最新,西宁灵活就业社保每月交多少钱?

》》》点击新社通社保在线计算器,轻松测算您的社保每月交多少!
当社保缴费档次越高,可以享受到的社保待遇也越多,退休后可以领到的养老金也越多,100%的缴费档次缴纳灵活就业社保比60%的缴费档次缴纳灵活就业社保可以领到的钱要多。
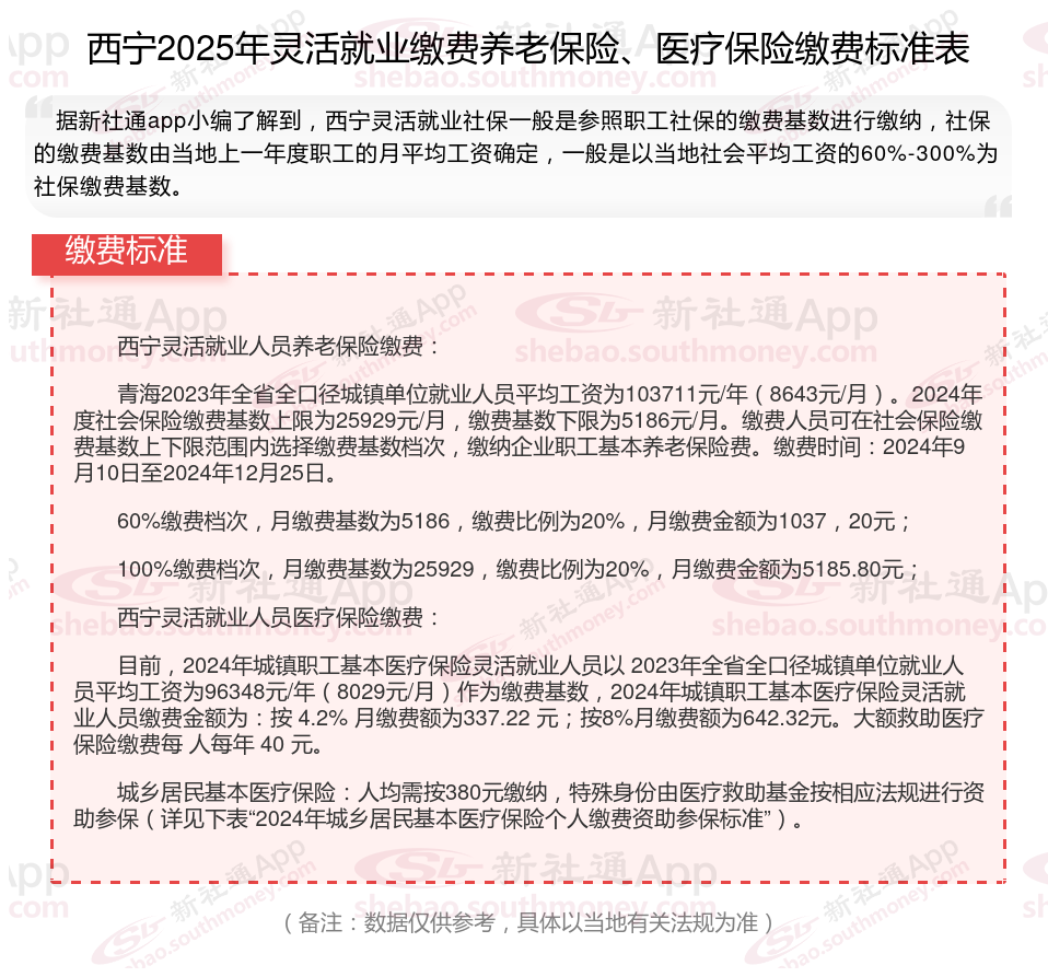
西宁2025年灵活就业人员社保缴费标准公布
据新社通app显示,西宁灵活就业养老保险缴费基数2024-2025年最新标准如下:
最低缴费基数:4817元;
个人缴费比例:20%;
(注:本文数据仅供参考,具体以当地缴费标准为准)
假设西宁笔友夏某的工资总额为4817元,那么夏某的缴费基数就是4817元的60%到300%之间。如果他选择按照缴费基数为4817,据新社通app养老保险计算器测算显示,夏某个人缴费额就是4817元*20%,等于963.4元。
需要注意的是,具体的缴费比例和缴费基数可能会因地区和方案的不同而有所差异。以上例子仅供参考,实际计算时应根据当地的具体方案来确定。
深圳社保费
2025年各地高龄老人津贴标准来了
郑州社保
年龄满 40/50 人员
高龄津贴发放标准公布
社保补缴
灵活就业人员自己
5险一金
2025年新规
江苏高龄补贴发放标准2024-2025最新