由当地和缴费基数而定,灵活就业社保月缴费金额常见于几百元到几千元,2025年一些地区灵活就业人员医保月缴费一档567.75元、二档431.49元可作参考。随新社通-app小编了解一下具体详情。
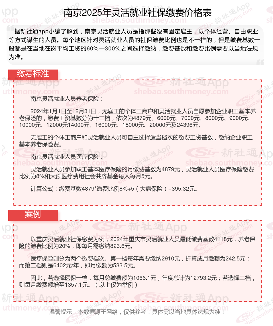
南京灵活就业社保每月交多少钱?灵活就业社保养老/医保缴费标准(基数+比例)最新消息

》》新社通APP社保计算器,一键算出您的社保缴费明细!
提示:南京灵活就业人员每个月的缴费压力还是比较大的,每个月的社保费用都是千元,缴费档次越高,灵活就业人员要缴纳的费用也越多。
当缴费档次越高,可以享受到的社保待遇也越多,退休后可以领到的养老金也越多,100%的缴费档次缴纳灵活就业社保比60%的缴费档次缴纳灵活就业社保可以领到的钱要多。
什么是社保呢?
社保缴纳,通俗来讲,是个人或单位依据法律,向社会保险体系定期足额支付保险费用的行为。社保是社会保险的简称,社会保险包括五个险种;而五险一金指的是养老保险、生育保险、医疗保险、失业保险、工伤保险和住房公积金。社保的缴费金额取决于多个因素,包括缴费基数、缴费比例以及所在地的具体法规等。
2025年退休新规下,泉州社保缴纳时间年限是多少?
最低缴费年限
补缴新规
社保
申请4050需要什么条件
查询社保
2025年各地高龄老人津贴标准来了
灵活社保缴费
2025年各地高龄老人津贴标准来了
社保补缴新规