灵活就业社保按月缴纳,其缴费金额根据缴费基数而定,且该社保包含养老保险和职工保险两种险种。随新社通-app小编了解一下具体详情。
什么是社保呢?
简单概括,缴纳社会保险是单位与个人依据法律,加入社会保险并缴纳费用的行为。社保的全称是社会保险,是通过立法强制要求用人单位为其员工缴纳的一种保护制。它主要包括五大险种:基本养老保险、基本医疗保险、工伤保险、失业保险和生育保险。缴费基数、缴费比例以及当地的具体法规等因素,共同对社保的缴费金额起着确定性作用。
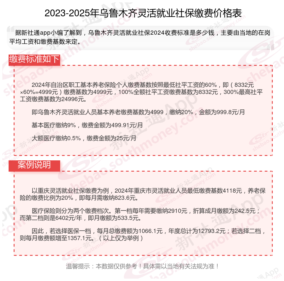
乌鲁木齐灵活就业社保每月交多少钱?2024-2025年灵活就业人员缴费标准最新(养老保险、医疗保险)如下:

》》想知道自己社保缴纳多少钱吗?快来新社通社保计算器,点击下方使用!
提示:乌鲁木齐灵活就业人员每个月的缴费压力还是比较大的,每个月的社保费用都是千元,缴费档次越高,灵活就业人员要缴纳的费用也越多。
当缴费档次越高,可以享受到的社保待遇也越多,退休后可以领到的养老金也越多,100%的缴费档次缴纳灵活就业社保比60%的缴费档次缴纳灵活就业社保可以领到的钱要多。
乌鲁木齐2025年灵活就业人员社保缴费标准公布
据新社通app显示,乌鲁木齐灵活就业养老保险缴费基数2024-2025年最新标准如下:
最低缴费基数:4575元;
个人缴费比例:20%;
(注:本文数据仅供参考,具体以当地缴费标准为准)
以乌鲁木齐灵活就业人员杨某为例,乌鲁木齐的灵活就业养老保险缴费基数为4575元,个人缴费比例为20%,试算一下杨某每月要交多少钱养老保险?
据新社通app养老保险计算器显示,灵活就业养老保险个人缴费金额=缴费基数×个人缴费比例=4575元×20%=915元/月。
因此,杨某每月的养老保险缴费总额为915元。
请注意,这只是一个简单的示例,具体的缴费基数和缴费比例可能因地区和方案的不同而有所差异。因此,在实际计算时,需要根据当地的具体方案来确定。
总的来说,养老保险缴费金额的计算是一个相对复杂的过程,需要综合考虑多个因素。因此,在实际操作中,建议咨询当地社保部门或相关机构,以获取准确的计算结果。
一次性补缴
社保个人账户余额
农村社保要交多少年
南昌4050灵活就业社保补贴多少钱?
社保缴费基数
2025年各地高龄老人津贴标准来了
补缴新规
灵活社保缴费
社保计算公式是怎么计算的?
恢复一次性补缴社保了吗