涵盖养老保险和职工保险的灵活就业社保,每月都要缴费,缴费金额会随着缴费基数产生相应变化。随新社通-app小编了解一下具体详情。
什么是社保呢?
通俗定义,社保缴纳是单位与个人依法依规,为维持社会保险体系而进行的费用缴纳行为。社会保险是强制一部分群体缴纳社保,然后将其中的一部分作为社会保险基金,为这些参保人提供各项基本保证,也是一种再分配,目的是保证社保的稳定以及劳动力的再生产。影响社保缴费金额的因素众多,其中缴费基数、缴费比例,以及当地的具体法规起着确定性作用。
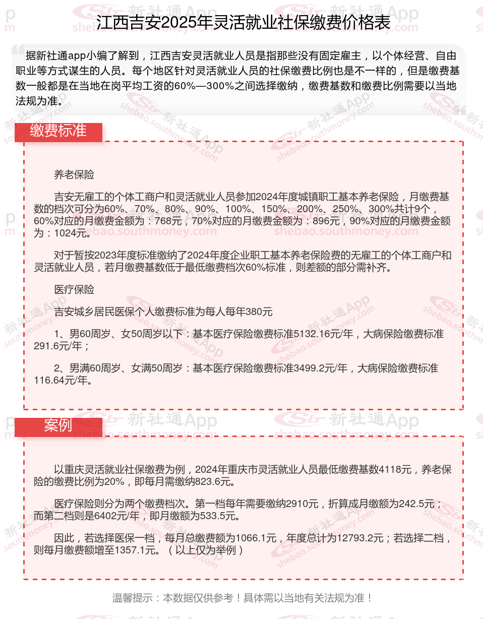
江西吉安2025年灵活就业社保养老缴费标准是多少钱一个月,江西吉安灵活就业社保每月交多少钱?

》》社保缴费不迷茫,用新社通社保计算器,查询您的社保缴费金额!
提示:江西吉安灵活就业人员每个月的缴费压力还是比较大的,每个月的社保费用都是千元,缴费档次越高,灵活就业人员要缴纳的费用也越多。
当缴费档次越高,可以享受到的社保待遇也越多,退休后可以领到的养老金也越多,100%的缴费档次缴纳灵活就业社保比60%的缴费档次缴纳灵活就业社保可以领到的钱要多。
江西吉安2025年灵活就业人员社保缴费标准公布
据新社通app显示,江西吉安灵活就业养老保险最低缴费基数为:3659元;个人的缴费比例分别为:20%;
个人缴费金额:731.8元。
(注:本文数据仅供参考,具体以当地缴费标准为准)
假设江西吉安一个邻居夏某的月工资为3659元,江西吉安的灵活就业养老保险缴费法规:
据新社通app养老保险计算器显示,灵活就业个人缴费额:通常基于一个核定的缴费基数来计算,这个基数可能基于省或市的平均工资水平设定。假设该地区的核定缴费基数范围是灵活就业工资的60%至300%,而夏某的缴费基数为3659。按照20%%的缴费比例,夏某个人需要缴纳的养老保险费为3659元×20%=731.8元。
需要注意的是,具体的缴费比例和基数范围可能因地区和方案的不同而有所差异。因此,在实际计算时,需要参考当地的具体法规。
对于个体劳动者(包括个体工商户和自由职业者),他们的养老保险缴费额通常按照核定的缴费基数乘以一个固定的缴费比例来计算。具体的缴费基数和比例也需要根据当地方案来确定。
5险一金
2025年各地高龄老人津贴标准来了
乌鲁木齐社保
社保最低缴费
沈阳社保
贵州老人补贴
领取社保福利补贴
城乡居民社保
社保资格待遇认证
灵活社保缴费