灵活就业社保同样包含养老保险和职工保险两类险种,按月缴纳,缴费金额根据缴费基数不同而不同。灵活就业社保的月缴费金额由缴费基数和当地法规而定,通常在几百元到几千元之间。如一些地区2025年灵活就业人员的医保月缴费金额一档为567.75元,二档月缴费为431.49元。随新社通-app小编了解一下具体详情。
什么是社保呢?
社保缴纳,简单来说,是个人和单位依据法规要求,参与社会保险并完成费用支付的过程。社保是社会保险的简称,广义的社会保险包括城镇职工社会保险和城乡居民社会保险,但狭义的社保指的就是职工社保。
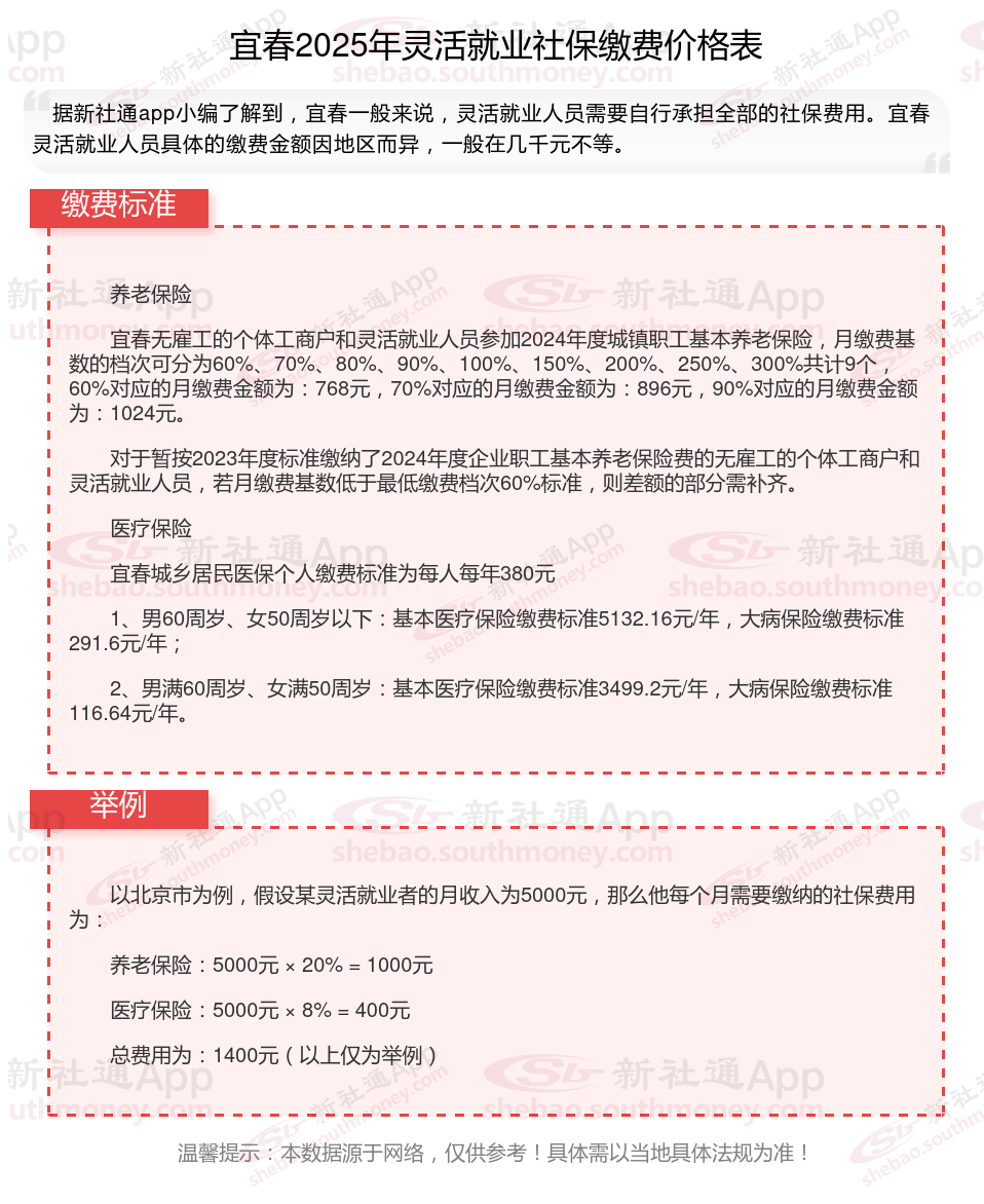
宜春灵活就业社保每月交多少钱?2025灵活就业养老社保缴费最新标准,灵活就业人员社保2025缴费标准一览表如下

》》想知道自己社保缴纳多少钱吗?快来新社通社保计算器,点击下方使用!
提示:宜春灵活就业人员每个月的缴费压力还是比较大的,每个月的社保费用都是千元,缴费档次越高,灵活就业人员要缴纳的费用也越多。
当缴费档次越高,可以享受到的社保待遇也越多,退休后可以领到的养老金也越多,100%的缴费档次缴纳灵活就业社保比60%的缴费档次缴纳灵活就业社保可以领到的钱要多。
宜春2025年灵活就业人员社保缴费标准公布
据新社通app显示,宜春养老保险缴费基数2024-2025年最新标准如下:
宜春灵活就业人员基本养老保险缴费基数暂按不低于3659元;
缴费比例:个人承担20%;
养老保险缴费个人731.8元。
(注:本文数据仅供参考,具体以当地缴费标准为准)
假设宜春有个朋友希某的养老保险缴费基数为3659元,缴费比例为20%。
据新社通app养老保险计算器显示,个人缴费部分:3659元(缴费基数)×20%(个人缴费比例)=731.8元。
希某每月需要缴纳的养老保险费总额为731.8元
需要注意的是,这只是一个计算示例,实际的养老保险缴费金额会受到多种因素的影响,包括所在地区的社保方案、个人的工资水平等。此外,随着时间和方案的变化,缴费比例和基数也可能会有所调整。因此,在计算具体的养老保险缴费金额时,应参考当地社保部门公布的最新方案和法规。
申请4050需要什么条件
缴纳社保
补缴新规
绵阳社保
2025社保缴费比例
沈阳社保
吉林高龄补贴标准2024-2025最新公布
个人交社保
补缴新规
什么条件可申请4050社保补贴