灵活就业社保按月缴纳,其缴费金额根据缴费基数而定,且该社保包含养老保险和职工保险两种险种。随新社通-app小编了解一下具体详情。
什么是社保呢?
社保缴纳,通俗来讲,是个人或单位依据法律,向社会保险体系定期足额支付保险费用的行为。社保全称为“社会保险”,是依法建立的社保制,旨在保护公民在年老、疾病、工伤、失业、生育等情况下依法从社会获得物质帮助的权利。
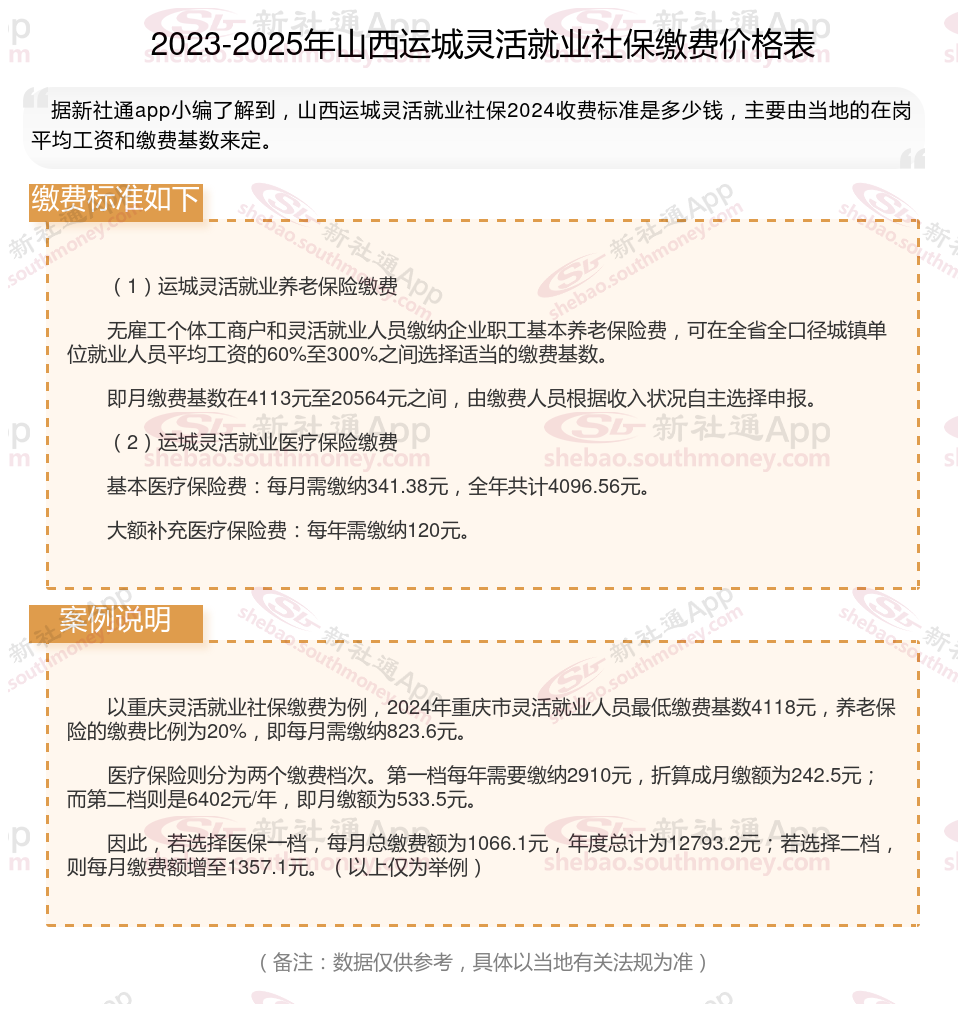
山西运城灵活就业社保每月交多少钱?2025灵活就业养老社保缴费最新标准,灵活就业人员社保2025缴费标准一览表如下

》》想知道自己社保缴纳多少钱吗?快来新社通社保计算器,点击下方使用!
提示:山西运城灵活就业人员每个月的缴费压力还是比较大的,每个月的社保费用都是千元,缴费档次越高,灵活就业人员要缴纳的费用也越多。
当缴费档次越高,可以享受到的社保待遇也越多,退休后可以领到的养老金也越多,100%的缴费档次缴纳灵活就业社保比60%的缴费档次缴纳灵活就业社保可以领到的钱要多。
山西运城2025年灵活就业人员社保缴费标准公布
据新社通app显示,2024-2025年山西运城灵活就业养老保险的缴费标准:
最低缴费基数为:3863元;
个人缴纳20%。
请注意,以上缴费标准仅供参考,具体方案可能会根据地区和时间的变化而有所调整。如有需要,查阅当地社保部门公布的新规或咨询相关部门以获取最准确的信息。
假设山西运城一个同事张某的月工资为3863元,山西运城的灵活就业养老保险缴费法规:
据新社通app养老保险计算器显示,灵活就业个人缴费额:通常基于一个核定的缴费基数来计算,这个基数可能基于省或市的平均工资水平设定。假设该地区的核定缴费基数范围是灵活就业工资的60%至300%,而张某的缴费基数为3863。按照20%%的缴费比例,张某个人需要缴纳的养老保险费为3863元×20%=772.6元。
需要注意的是,具体的缴费比例和基数范围可能因地区和方案的不同而有所差异。因此,在实际计算时,需要参考当地的具体法规。
对于个体劳动者(包括个体工商户和自由职业者),他们的养老保险缴费额通常按照核定的缴费基数乘以一个固定的缴费比例来计算。具体的缴费基数和比例也需要根据当地方案来确定。
清远社保
揭阳社保
社保卡
个人社保缴费在哪里查询缴费记录,个人社保缴费明细在哪里查询?
查询社保
2025年各地高龄老人津贴标准来了
领取社保福利补贴
西宁社保
补缴新规
社保断交