社会保险包括养老保险、医疗保险、失业保险、工伤保险、生育保险,是社会保险体系的一个最重要的组成部分。社会保险的主体是特定的。包括劳动者(含其亲属)与用人单位,保险对象范围限于职工,不包括其他社会成员。保险内容范围限于劳动风险中的各种风险。
接下来了解一下,石家庄灵活就业人员社保缴费标准是多少?石家庄灵活就业人员社保退休能领多少钱呢?根据新社通app-社保缴费查询工具提供的2025社保缴费标准详情数据:

提示:若您想知道更多的社保缴纳明细,可点击下方使用查询社保计算器,新社通app还为您提供社保养老规划方案。
新社通社保计算器计算所得,数据仅供参考。
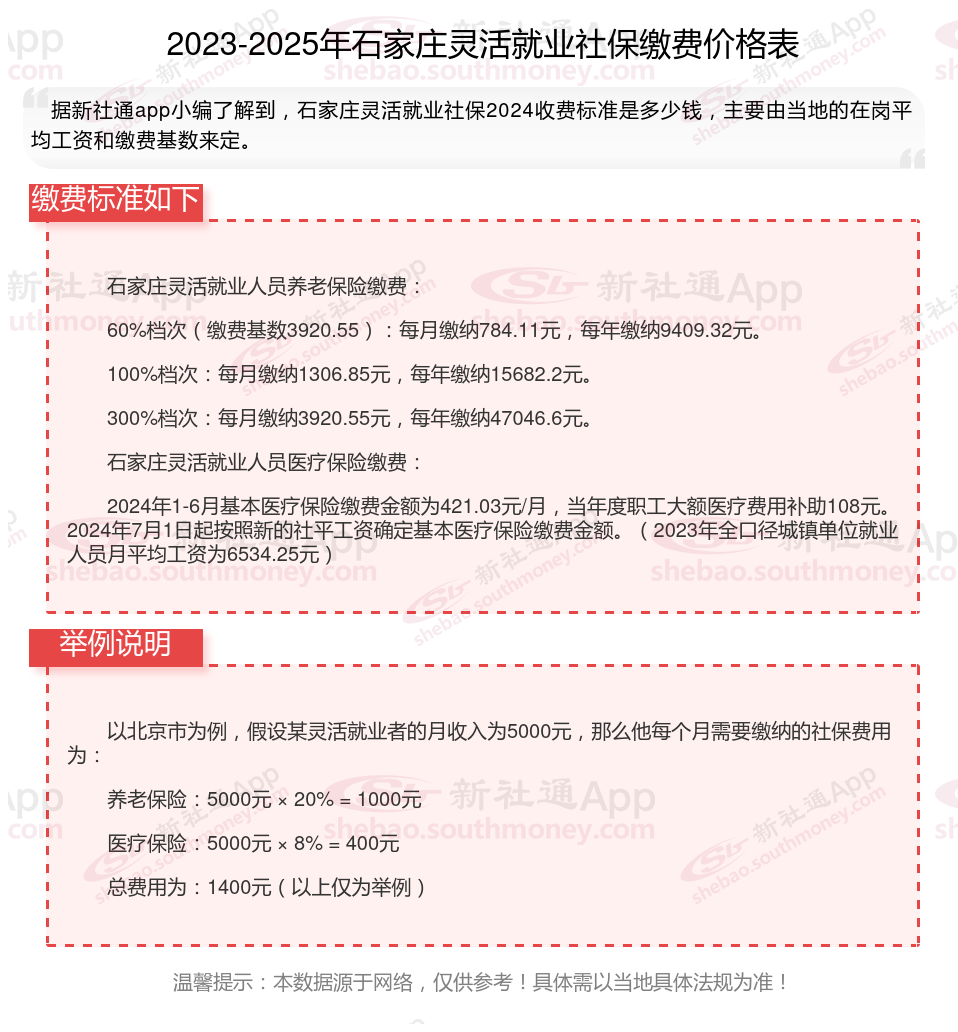
据新社通app数据显示,石家庄灵活就业养老保险缴费基数2024-2025年最新标准如下:
2025年石家庄城镇职工社会保险缴费基数用人单位及其职工(包括有雇工的个体工商户及其雇工)分别按2024年度全口径省平的60%(3920.55元/月)和300%(19602.75元/月)核定缴费基数的下限和上限执行。
个人缴费比例:20%;
(注:本文数据仅供参考,具体以当地缴费标准为准)
社保续交需要哪些手续?
续交养老保险的步骤和注意事项
?选择续交?:如果目前处于在职状态,可以通过所在单位继续缴纳养老保险。如果离职或自由职业,可以选择个人续交养老保险。个人续交需要前往当地社保局办理相关手续,具体流程和所需材料可以咨询当地工作人员。
?补缴养老保险?:如果断交时间不长,可以选择补缴。补缴有时间限制,通常只能补缴近2年的断缴部分。补缴时需准备相关材料,如身份证明、工作单位证明等,并按照要求填写申请表格和缴纳相应的补缴金额。?
退休人员退休金计算方法2025:
基础养老金=[退休时在岗月平均工资*(1本人平均缴费指数)]/2*缴费年限*1%。
退休金(养老金)的计算方式主要依据《中华人民共和国社会保险法》及其细则。一般来说,基本养老金由统筹养老金和个人账户养老金两部分组成:
统筹养老金:根据个人累计缴费年限、缴费工资、当地职工平均工资等因素确定。具体计算公式可能因地区而异,但基本原则是根据个人的缴费贡献和当地经济发展水平来综合确定。
个人账户养老金为:退休时个人账户累计储存额÷退休年龄对应的计发月数。
计发月数根据退休年龄和当时的人口平均寿命来确定。
计发月数略等于(人口平均寿命-退休年龄)X12。
目前50岁为195、55岁为170、60岁为139。
2006年6月30日之前的视同缴费年限过渡性养老金=视同缴费账户总额÷120;2006年之后的视同缴费年限过渡性养老金=视同缴费账户总额÷计发月数。
合肥社保缴费
2025年山东日照4050社保补贴新规
黑龙江高龄补贴标准最新
社保没有缴满
社保交完
好处
山东青岛社保
新疆昌吉最低工资标准是多少
社保
城乡居民社保