灵活就业社保每月进行缴费,其中包括养老保险和职工保险,缴费金额的确定取决于缴费基数。随新社通-app小编了解一下具体详情。
什么是社保呢?
缴纳社会保险,直白地讲,是单位或个人遵循法规,向社会保险体系履行费用缴纳义务的行为。社保是社会保险的简称,广义的社会保险包括城镇职工社会保险和城乡居民社会保险,但狭义的社保指的就是职工社保。
个人灵活就业社保养老、医保缴费标准2025最新,巴彦淖尔灵活就业社保每月交多少钱?

》》》点击新社通社保在线计算器,轻松测算您的社保每月交多少!
当社保缴费档次越高,可以享受到的社保待遇也越多,退休后可以领到的养老金也越多,100%的缴费档次缴纳灵活就业社保比60%的缴费档次缴纳灵活就业社保可以领到的钱要多。
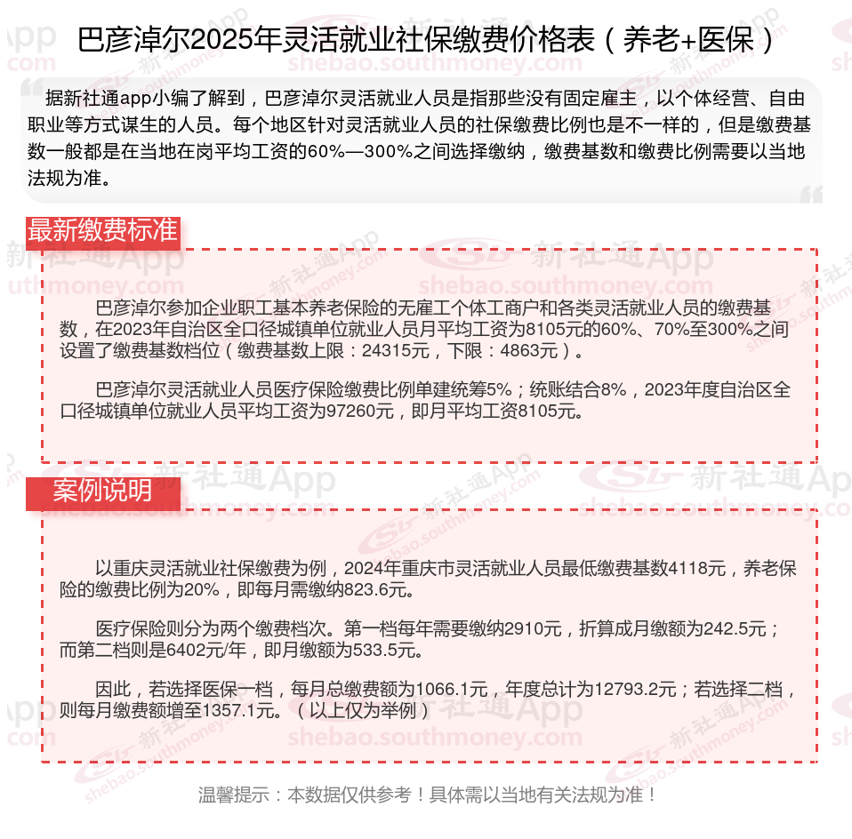
巴彦淖尔2025年灵活就业人员社保缴费标准公布
据新社通app显示,2024-2025年巴彦淖尔灵活就业人员养老保险的缴费标准是根据缴费基数来确定的:
个人养老保险缴费比例为20%,缴费基数的下限为4481元。
(注:本文数据仅供参考,具体以当地缴费标准为准)
假设巴彦淖尔有个网友谢某的养老保险缴费基数为4481元,缴费比例为20%。
据新社通app养老保险计算器显示,个人缴费部分:4481元(缴费基数)×20%(个人缴费比例)=896.2元。
谢某每月需要缴纳的养老保险费总额为896.2元
需要注意的是,这只是一个计算示例,实际的养老保险缴费金额会受到多种因素的影响,包括所在地区的社保方案、个人的工资水平等。此外,随着时间和方案的变化,缴费比例和基数也可能会有所调整。因此,在计算具体的养老保险缴费金额时,应参考当地社保部门公布的最新方案和法规。
农村社保该怎么停止缴费的?
社保个人缴费价格表
社保个人缴费价格表
查询社保
2025年太原社保缴费年限和年龄表
城乡居民社保
深圳社保
郑州社保缴费
银川最低工资标准是多少
高龄补贴发放