
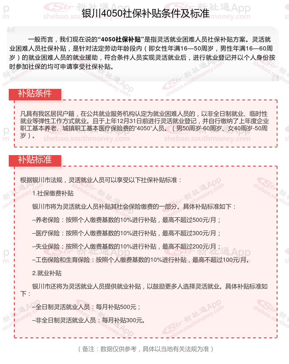
银川申请4050社保补贴的办理地点
线上办理方法:部分地区的申请人可通过当地网站进行线上申请,如广东地区可通过广东服务网申请。线上申请需按照网站提示填写相关信息并上传所需材料。
线下办理方法:市档案托管中心:在街道劳动事务所审核通过后,申请人需持相关材料到市档案托管中心办理社保补贴手续。
线下办理方法:劳动有关部门:市档案托管中心审核无误后,会将材料上报劳动有关部门,经进一步审核后,由相关部门拨付资金。
线下办理方法:街道(乡镇)劳动事务所:申请人可携带相关材料到户籍所在地的街道(乡镇)劳动事务所进行申请复核。
第二、
社保交满后可以领取的养老金数额并非固定,而是根据个人累计缴费年限、缴费工资、当地职工平均工资、个人账户金额、城镇人口平均预期寿命等多个因素综合确定。总的来说,社保交满后每月可领取的养老金为基础养老金与个人账户养老金之和。
具体计算方式如下:
每月基础养老金=(当地上年度在岗职工月平均工资+本人指数化月平均交费工资)÷2×缴费年限×1%。其中,本人指数化月平均交费工资=全省上年度在岗职工月平均工资×个人平均交费指数。这一部分体现了个人缴费年限和缴费基数对养老金的影响,缴费年限越长、缴费基数越高,领取的基础养老金就越多。
每月个人账户养老金=个人账户储存额÷计发月数。计发月数根据退休年龄和当时的人口平均寿命来确定,例如50岁为195个月,55岁为170个月,60岁为139个月。这一部分体现了个人账户积累对养老金的影响,个人账户储存额越多,领取的个人账户养老金就越高。
综上所述,社保交满后能领取的养老金数额因个人情况而异,具体计算方法需结合相关法律法规。
查询社保
江苏高龄补贴
社保补缴新规
山西临汾目前最低工资标准 2025年是多少?
乌鲁木齐社保
灵活就业社保养老/医保缴费标准
天津老人补贴所执行的标准内容
高龄津贴发放标准
社保线上缴费
五险一金