按月缴纳的灵活就业社保包含养老保险和职工保险,缴费金额的多少由缴费基数的高低来定。随新社通-app小编了解一下具体详情。

天津个人灵活就业社保缴费标准2025最新公布,看看你需要交多少
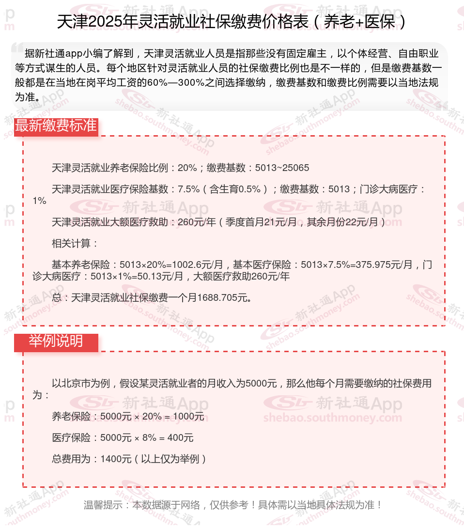
据新社通app显示,天津养老保险缴费基数2024-2025年最新标准如下:
天津灵活就业人员基本养老保险缴费基数暂按不低于4751元;
缴费比例:个人承担20%;
养老保险缴费个人950.2元。
(注:本文数据仅供参考,具体以当地缴费标准为准)
假设天津有个亲戚希某养老保险缴费基数为4751元,灵活就业个人按照20%的比例缴纳养老保险费用。则希某的养老保险缴费计算如下:
养老保险费金额=养老保险缴费基数*个人缴费比例
个人缴费部分:
据新社通app养老保险计算器显示,缴费金额:4751元*20%=950.2元。所以,希某每月需要个人缴纳950.2元的养老保险费用。
请注意,这只是一个基本的计算示例。实际上,养老保险的缴费金额还可能受到其他因素的影响,如个人工资水平超过或低于当地社会平均工资的一定倍数时,缴费基数的确定会有所不同。此外,各地的具体方案也可能会有所差异,因此在实际计算时,需要参考当地的相关方案。
如果您需要具体的计算或了解更详细的信息,建议您咨询当地的社保部门或相关机构,以获取最准确的信息。
天津灵活就业社保每月交多少钱?

》》新社通APP社保计算器,一键算出您的社保缴费明细!
提示:天津灵活就业人员每个月的缴费压力还是比较大的,每个月的社保费用都是千元,缴费档次越高,灵活就业人员要缴纳的费用也越多。
当缴费档次越高,可以享受到的社保待遇也越多,退休后可以领到的养老金也越多,100%的缴费档次缴纳灵活就业社保比60%的缴费档次缴纳灵活就业社保可以领到的钱要多。
城乡居民社保
登录社保
社保断交
社保待遇认证不了怎么回事
兰州社保
交社保的比例是多少?
社保断交会不会作废
银川社保
高龄津贴发放标准公布