灵活就业社保月缴费金额一般在几百元到几千元,由缴费基数和当地法规确定,2025年不少地区灵活就业人员医保月缴费金额,一档567.75元,二档431.49元。随新社通-app小编了解一下具体详情。
什么是社保呢?
简单而言,社保缴纳就是个人或单位依照法规,为加入社会保险而履行费用缴纳义务的过程。社保全称为“社会保险”,是依法建立的社保制,旨在保护公民在年老、疾病、工伤、失业、生育等情况下依法从社会获得物质帮助的权利。缴费基数、缴费比例以及当地的具体法规等因素相互作用,最终确定了社保的缴费金额。
2025年灵活就业人员社保养老缴费标准,安徽合肥灵活就业社保每月交多少,安徽合肥灵活就业社保每月交多少钱?

》》一键算清您的社保缴费明细!新社通app社保计算器,让您清清楚楚了解缴费明细!
当社保缴费档次越高,可以享受到的社保待遇也越多,退休后可以领到的养老金也越多,100%的缴费档次缴纳灵活就业社保比60%的缴费档次缴纳灵活就业社保可以领到的钱要多。
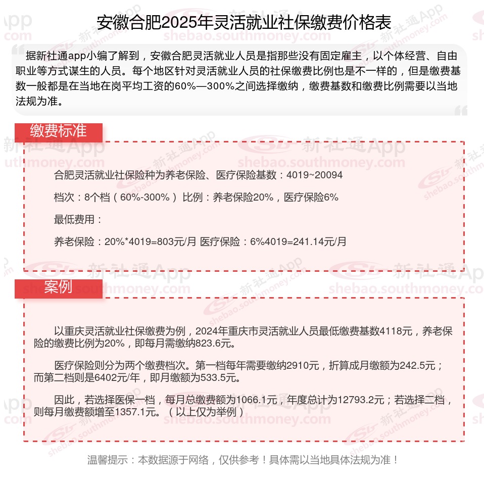
安徽合肥2025年灵活就业人员社保缴费标准公布
据新社通app显示,安徽合肥灵活就业人员养老缴费基数2024-2025年最新标准如下:
养老保险最低缴费基数为:4019元;
个人缴费比例:20%,个人缴费金额:803.8元;
(注:本文数据仅供参考,具体以当地缴费标准为准)
假设安徽合肥一位亲戚吕某的工资收入为4019元/月,且该工资收入高于当地公布的养老保险缴费基数下限,但低于缴费基数上限。那么,该灵活就业的月缴费基数即为4019元。
据新社通app养老保险计算器显示,个人缴纳部分:根据一般的缴费比例20%,吕某每月需要缴纳的养老保险费金额为4019元×20%=803.8元。
需要注意的是,上述例子中的缴费比例仅作为参考,实际缴费比例可能因地区和法规的不同而有所差异。此外,对于工资收入低于缴费基数下限或高于缴费基数上限的灵活就业,其缴费基数的计算方式也会有所不同。具体计算方法可咨询当地社保部门或相关机构。
灵活就业社保
一次性补缴社保2025
社保缴费比例是多少的
广西高龄补贴
广西高龄补贴
乌鲁木齐社保
城乡居民社保
城乡居民社保
灵活社保缴费
社保中断