灵活就业社保需按月缴费,其涵盖养老保险与职工保险两类险种,具体缴费数额因缴费基数差异而有所不同。随新社通-app小编了解一下具体详情。
什么是社保呢?
通俗定义,社保缴纳是单位与个人依法依规,为维持社会保险体系而进行的费用缴纳行为。社保指的就是社会保险,主要有养老保险、医疗保险、生育保险、失业保险、工伤保险五个险种。需要注意的是,参保人必须满足一定的条件,履行了社保的缴费义务,才可以享受相关的社会保险待遇。
2025年灵活就业人员社保缴费标准,灵活就业社保养老每月交多少?呼和浩特灵活就业社保每月交多少钱?

》》》快来计算您的社保缴纳计算明细,点击新社通app社保计算器,轻松测算!
当社保缴费档次越高,可以享受到的社保待遇也越多,退休后可以领到的养老金也越多,100%的缴费档次缴纳灵活就业社保比60%的缴费档次缴纳灵活就业社保可以领到的钱要多。
社保交够20年退休能领多少钱
个人账户养老金
公式:个人账户累计储存额÷计发月数
示例:
若账户余额12万元,63岁退休计发月数117,个人养老金=12万÷117≈1025元/月。
个人账户余额:按缴费基数的8%计入,假设月缴费基数5000元,每年积累4800元,20年约9.6万元(不含利息)。
计发月数:与退休年龄相关,如60岁为139个月,63岁为117个月。延长退休可减少计发月数,提高月领取额。
基础养老金
公式:退休上年度社会平均工资×(1+本人平均缴费指数)÷2×缴费年限×1%
示例:
若社平工资8000元,缴费指数0.6,基础养老金=8000×(1+0.6)/2×20×1%=1280元/月。
若未来社平工资涨至1.5万元,则基础养老金可达2400元/月。
社平工资:以退休时当地上年度社平工资为准,不同地区差异较大(例如2023年上海社平工资为12307元,河南为6260元)。
缴费指数:通常为0.6(最低档)至3(最高档)。按0.6计算,缴费20年可领取社平工资的16%;按3计算则为40%。
养老金待遇范围
基础养老金:按0.6-3的缴费指数,20年缴费后约为社平工资的16%-40%。
总养老金:结合基础和个人账户养老金,假设社平工资1.5万元,缴费指数0.6,个人账户余额12万-60万,每月养老金约为2400+1025=3425元至6000+5128=11128元。
实际案例:
山东某地:计发基数7900元,缴费指数0.6,总养老金约2021元/月。
长沙某案例:缴费档次90%,总养老金约2310元/月。
影响因素及地区差异
地方补贴:如山东冬季取暖补贴1700元/年,杭州过节费等。
社平工资:一线城市(如上海、北京)显著高于三线城市。
退休年龄:退休时间加长可降低计发月数,提高个人账户养老金。
缴费基数与年限:基数越高、缴费时间越长,养老金越高。
注意事项
弹性退休:2025年后退休年龄范围扩大(如男性60-66岁),可灵活选择。
账户继承与补贴:参保人去世后,家属可继承个人账户余额,并领取丧葬补助金和抚恤金(如2024年山东约4.7万元)。
最低缴费年限调整:2030年后可能逐步从15年提高至20年。
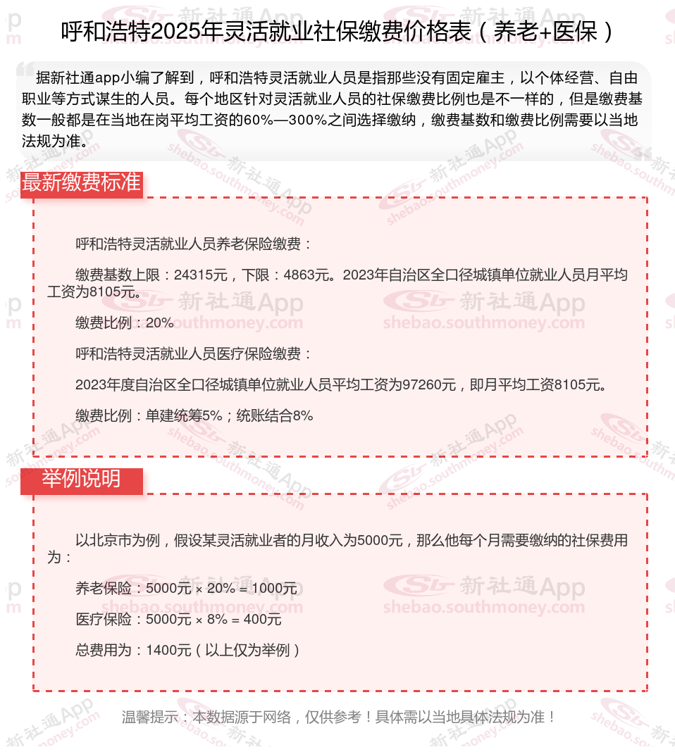
呼和浩特2025年灵活就业人员社保缴费标准公布
据新社通app显示,2024-2025年呼和浩特灵活就业人员养老保险的缴费标准是根据缴费基数来确定的:
个人养老保险缴费比例为20%,缴费基数的下限为4481元。
(注:本文数据仅供参考,具体以当地缴费标准为准)
假设呼和浩特一个同事秦某的月工资为4481元,呼和浩特的灵活就业养老保险缴费法规:
据新社通app养老保险计算器显示,灵活就业个人缴费额:通常基于一个核定的缴费基数来计算,这个基数可能基于省或市的平均工资水平设定。假设该地区的核定缴费基数范围是灵活就业工资的60%至300%,而秦某的缴费基数为4481。按照20%%的缴费比例,秦某个人需要缴纳的养老保险费为4481元×20%=896.2元。
需要注意的是,具体的缴费比例和基数范围可能因地区和方案的不同而有所差异。因此,在实际计算时,需要参考当地的具体法规。
对于个体劳动者(包括个体工商户和自由职业者),他们的养老保险缴费额通常按照核定的缴费基数乘以一个固定的缴费比例来计算。具体的缴费基数和比例也需要根据当地方案来确定。
补缴新规
社保和养老保险
山东济南社保缴费
山东济南社保缴费
社保怎么查询单位缴纳和个人缴纳多少?
灵活社保停止缴费一般多久会失效?
社保
北京社保
城乡居民社保缴费可以补交吗
城乡居民社保缴费可以补交吗