忻州灵活就业人员社保缴费最低标准是多少?灵活就业人员的社保缴费金额受到多种因素的影响,包括个人收入、缴费基数、缴费比例以及所在地区的具体方案。下面随新社通app小编一起了解详情吧。
2024-2025年忻州灵活就业人员社保缴费标准是多少?社保交完退休能领多少钱?下表是2024-2025年忻州社保费用明细参考,根据新社通app-社保缴费查询工具提供的最新数据如下:

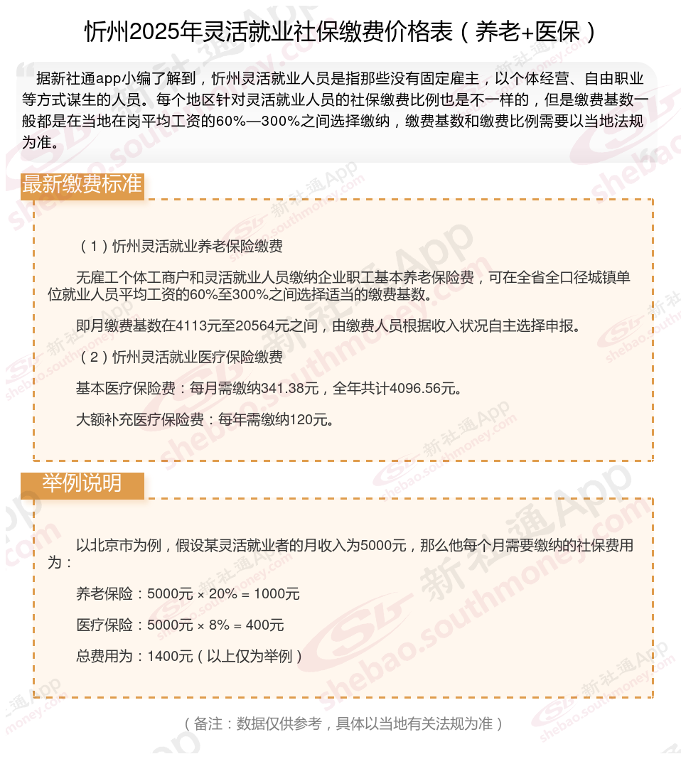
(1)忻州灵活就业养老保险缴费
无雇工个体工商户和灵活就业人员缴纳企业职工基本养老保险费,可在全省全口径城镇单位就业人员平均工资的60%至300%之间选择适当的缴费基数。
即月缴费基数在4113元至20564元之间,由缴费人员根据收入状况自主选择申报。
(2)忻州灵活就业医疗保险缴费
基本医疗保险费:每月需缴纳341.38元,全年共计4096.56元。
大额补充医疗保险费:每年需缴纳120元。
参加个人养老金有什么好处?
个人养老金有利于促进经济的发展。一方面,个人养老金的缴费和投资可以为提供更多的长期资金,支持实体经济的发展;另一方面,个人养老金可以激发个人的消费潜力,促进内需的扩大,从而推动经济的持续增长。
灵活就业人员可以根据自己的实际情况来确定是否缴纳社保费用。
温馨提示:本数据源于网络,仅供参考!具体需以当地具体法规为准!
湖南高龄补贴领取标准来了
社保等同于养老保险
新疆乌鲁木齐社保
一次性补缴
阳泉社保
江苏高龄补贴
灵活社保缴费
2025年各地高龄老人津贴标准来了
一次性补缴
社保