上海灵活就业社保2025年收费标准是多少钱,主要由当地的在岗平均工资和缴费基数来定。其次,灵活就业社保缴纳跟职工缴纳不同的地方在于,灵活就业社保参保只能参保养老保险和医疗保险,且缴纳比例完全由个人承担。另外,灵活就业人员社保参保选择,可自由选择参保城镇职工社保和城乡居民保险。2025年上海灵活就业社保缴多少钱?如何缴纳?怎么计算待遇?新社通APP小编将在下文为您详细说明。
一、上海2025年灵活就业社保缴费基数及比例
(1)上海灵活就业人员社保缴费比例不是固定的,它取决于个人选择的缴费基数和险种。一般来说,灵活就业人员可选择以当地上一年度月平均工资的60%~300%作为缴费基数,按一定比例进行缴费。养老保险的缴费比例通常为20%左右,其中8%进入个人账户,其余进入社会统筹。医疗保险的缴费比例各地法规不同,一般在4%~9%之间。
此外,灵活就业人员还可以根据自身情况选择是否缴纳失业保险,但工伤保险和生育保险通常由单位缴纳,个人无法缴纳。需要注意的是,具体的缴费比例和基数可能因地区和具体法规而有所不同,因此建议咨询当地的社保机构以获取最准确的信息。
总的来说,灵活就业人员社保缴费比例具有一定的灵活性,可以根据个人经济状况和需求进行选择。
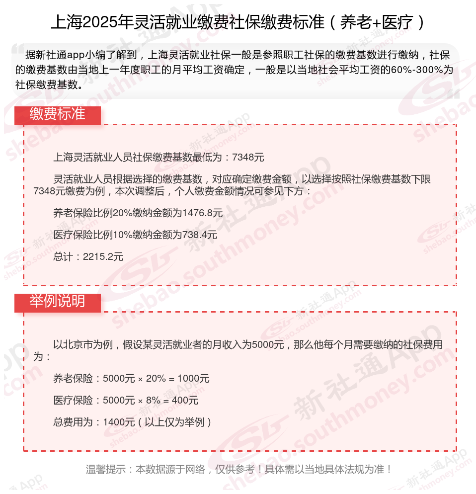
(2)上海灵活就业社保参照职工社保的缴费基数进行缴纳。而社保缴费基数由当地上一年度职工的月平均工资确定,一般是以当地社会平均工资的60%-300%为社保缴费基数,基本上分为60%、80%、90%、100%、150%、200%、250%、300%等八个缴费档次。由于各地区经济发展水平不一,职工月平均工资存在差异,所以各地区的社保缴费基数上下限也不同。比如北京2024年的缴费基数上下限为6326元-33891元,浙江2024年的缴费基数上下限为4462元-24060元。
二、2025年上海灵活就业社保缴费标准如下

三、?2025年社保新规主要包括以下几个方面?:
??弹性退休制:新规推出了“弹性退休”制,给予职工3年的选择空间,可以根据实际情况选择提前退休、正常退休或延退。例如,女职工可以选择在55岁到61岁之间的任何时间退休?。
??失业保险金缴纳?:从2025年1月1日起,领取失业保险金且距法定退休年龄不足1年的失业人员,可由失业保险基金为其缴纳养老保险费,执行至2039年12月31日?。
??病残津贴制落地?:从2025年1月1日起,新增病残津贴待遇,旨在为未达到法定退休年龄但完全丧失劳动能力的参保职工提供经济补助。符合条件的职工可以申请领取病残津贴,具体标准与参保人的缴费年限和距离退休时间有关?。
??渐进式退休?:男性职工的退休年龄将从2025年1月1日起逐步延长至63周岁,女性职工的退休年龄也将相应调整。具体来说,原本退休年龄为50周岁的女职工将延迟至55周岁,原本退休年龄为55周岁的女职工将延迟至58周岁。
??最低缴费年限提高?:从2030年开始,最低缴费年限将从15年逐步提高到20年,每年增加6个月,至2039年全部提升完毕。这一调整旨在确保养老金的可持续性,并为职工提供更多的养老保证。
这些新规的实施将对职工的退休生活产生重大影响,提供了更多的选择和保证,同时也确保了养老金的可持续性。
补贴
2025年恢复一次性补缴吗?
2025年广东东莞社保缴费年限和年龄表
保定社保
西安社保缴费
社保断交会不会作废
高龄津贴发放标准公布
福州社保缴费
补贴
2025年各地高龄老人津贴标准来了