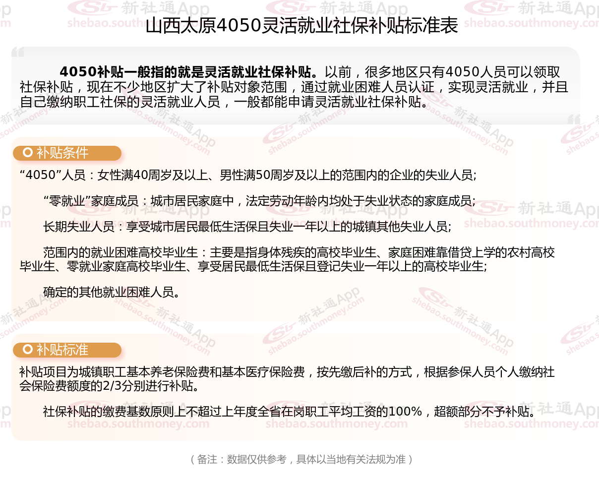
山西太原40、50、60 年出生人群补贴需要符合什么条件,4050补贴需要哪些资料?4050补贴的享受对象年龄要求:女性年满40周岁,男性年满50周岁。
就业困难人员实现灵活就业后,经人社部门认定并以个人身份缴纳社会保险费的,给予社会保险补贴。随新社通app小编了解一下4050具体补贴条件吧。
第一、山西太原4050社保补贴如何申请?
年龄条件
对于就业困难的灵活就业人员而言,4050补贴的基本年龄限制为女性年满40周岁、男性年满50周岁,以此来确定帮扶对象。
就业与社保条件
依法进行失业登记:申请人需要在各级公共就业服务机构进行失业登记,表明其目前的就业状态。
自费缴纳社会保险费:申请人需要灵活就业后自费缴纳社会保险费,包括养老保险费和医疗保险费。这是领取补贴的重要前提,确保申请人在就业困难时仍能保持社保的连续性。
其他条件
在申请4050补贴时,申请人需要按照一定流程进行申请和审核。首先,到户籍所在社区劳动工作站申报,并提供相应资料;然后,经劳动工作站、所初审、展示后,报市就业办审核;最后,合格后交市财部门复核,并通过指定的银行直接支付给申请者本人。
不得为城乡居民养老保险参保人:如果申请人参加的是城乡居民养老保险,则无法领取4050补贴。因为该补贴主要针对的是城镇职工养老保险的参保人,城乡居民养老保险的缴费负担较低,因此不享受此补贴。
就业困难认定:申请人需要被认定为就业困难人员。这一认定通常基于申请人的就业、技能水平、家庭状况等因素,由相关部门进行综合评估。

灵活就业证明:由申办人在其户口所在地社区劳动工作站登记盖章的《灵活就业证明》原件和复印件。
社保缴费凭证:上季度或上年度个人缴纳的基本养老保险和基本医疗保险缴费凭证原件(税局缴费凭证或银行加盖公章的社会保险费明细账单),部分地区还需提供灵活就业社保缴交发票(完税证明)、医保对账单原件等。
身份证明:申办人的身份证原件及复印件,户口本原件及复印件(首页和本人页复印在同一张A4纸上)。如户口是本社区居民但身份证地址不是本社区的,需提供户口本复印件;户口本和身份证一致的,可提供身份证复印件;户口本和身份证都不是本社区的,可提供房产证复印件或居住证。
社保卡:申办人的社保卡原件及复印件一份(社保卡非中国银行卡的需要另行提供本人中国银行银行卡复印件一份)。部分地区可能要求提供《灵活就业人员社保补贴申请表》原件。
就业失业登记证:《就业失业登记证》(或《就业创业证》)原件。部分地区可能还需要《档案托管合同书》的复印件,以及从其他公共托管机构转移到市档案托管中心的申请人需提供往年度社保补贴享受情况证明。
此外,针对特殊困难群体如计生户、残疾人、低保户、精准扶贫户、被征地农民等,可能还需要提供对应的证明材料,如乡镇计生办开具的证明、第三代残疾人证、低保证明、被征地农民养老审核表等。

补贴
赤峰社保最低缴费
青海社保
一次性补缴
灵活社保缴费
80岁以上
2025年各地高龄老人津贴标准来了
2025年新规
深圳社保缴费
社保缴费