按月缴纳的灵活就业社保包含养老保险和职工保险,缴费金额的多少由缴费基数的高低来定。随新社通-app小编了解一下具体详情。
什么是社保呢?
社保缴纳,简单概括,是单位与个人依据相关法规,向社会保险体系缴纳费用的行为。社保全称为“社会保险”,是依法建立的社保制,旨在保护公民在年老、疾病、工伤、失业、生育等情况下依法从社会获得物质帮助的权利。影响社保缴费金额的因素有很多,其中包括缴费基数、缴费比例,以及当地依据实际情况制定的法规。
乌鲁木齐2025灵活就业养老社保缴费最新标准,灵活就业社保2025年缴费标准一览表,乌鲁木齐灵活就业社保每月交多少钱?

》》想知道自己社保缴纳多少钱吗?快来新社通app社保在线计算器,一键测算!
提示:乌鲁木齐灵活就业人员每个月的缴费压力还是比较大的,每个月的社保费用都是千元,缴费档次越高,灵活就业人员要缴纳的费用也越多。
当缴费档次越高,可以享受到的社保待遇也越多,退休后可以领到的养老金也越多,100%的缴费档次缴纳灵活就业社保比60%的缴费档次缴纳灵活就业社保可以领到的钱要多。
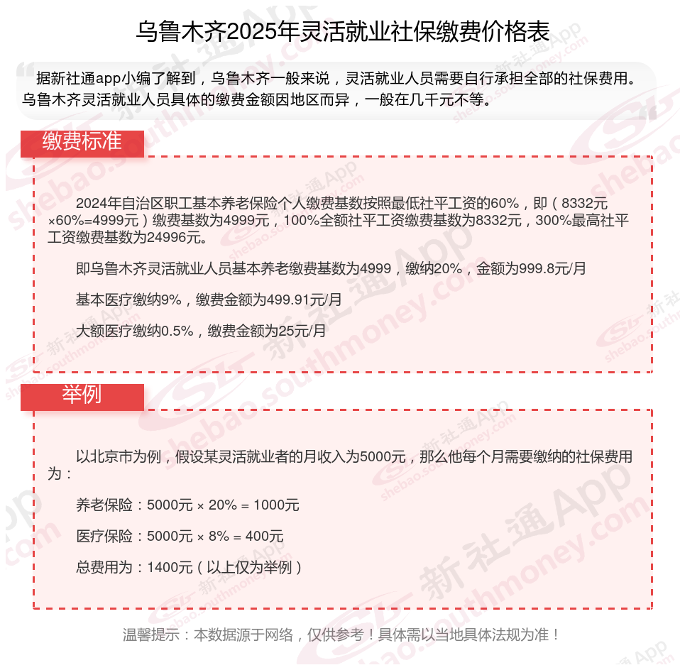
乌鲁木齐2025年灵活就业人员社保缴费标准公布
据新社通app显示,乌鲁木齐灵活就业养老保险缴费基数2024-2025年最新标准如下:
最低缴费基数:4575元;
个人缴费比例:20%;
(注:本文数据仅供参考,具体以当地缴费标准为准)
以乌鲁木齐灵活就业人员孔某为例,乌鲁木齐的灵活就业养老保险缴费基数为4575元,个人缴费比例为20%,试算一下孔某每月要交多少钱养老保险?
据新社通app养老保险计算器显示,灵活就业养老保险个人缴费金额=缴费基数×个人缴费比例=4575元×20%=915元/月。
因此,孔某每月的养老保险缴费总额为915元。
请注意,这只是一个简单的示例,具体的缴费基数和缴费比例可能因地区和方案的不同而有所差异。因此,在实际计算时,需要根据当地的具体方案来确定。
总的来说,养老保险缴费金额的计算是一个相对复杂的过程,需要综合考虑多个因素。因此,在实际操作中,建议咨询当地社保部门或相关机构,以获取准确的计算结果。
2025年各地高龄老人津贴标准来了
社保个人账户余额
社保个人缴费价格表
2025年长沙社保缴费年限和年龄表
社保补缴
一次性补缴社保2025
2025年各地高龄老人津贴标准来了
安徽老人补贴
石家庄社保缴费
社保补缴