社保即社会保险,它主要包括基本养老保险、基本医疗保险、工伤保险、失业保险和生育保险。
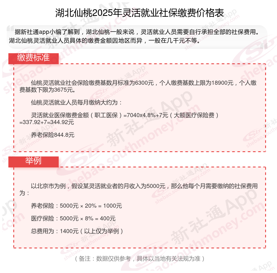
接下来了解一下,湖北仙桃灵活就业人员社保缴费标准是多少?湖北仙桃灵活就业人员社保退休能领多少钱呢?根据新社通app-社保缴费查询工具提供的2025社保缴费标准详情数据:

新社通APP社保计算器,一键算出您的社保缴费明细!
新社通社保计算器计算所得,数据仅供参考。
据新社通app数据显示,湖北仙桃灵活就业养老保险最低缴费基数为:3675元;个人的缴费比例分别为:20%;
个人缴费金额:735元。
(注:本文数据仅供参考,具体以当地缴费标准为准)
断交社保影响大不大?
养老保险:由于养老保险断缴后一般不能补费,那么断缴会使缴费年限缩短,而退休人员养老金调整的其中一项与缴费年限挂钩,所以缴费年限越短,调整金额也越少。
医疗保险产生中断缴费现象,会对个人造成的影响有以下两部分。
(1)中断缴纳医疗保险期间,不能享受医疗保险待遇,也就是说无论你之前缴纳了医疗保险多少年,但是在中断缴费期间是不能享受医疗保险的所有报销待遇的。
(2)中断医疗保险缴费,还会影响你一生的缴费年限,相关法规缴纳医疗保险男不低于25年、女不低于20年,中断缴费有可能还会造成你不足累计年限的要求。
生育保险:生育保险和医疗保险一样,都是不能断缴超过3个月,超过3个月,超过三个月后缴纳年限则会重新开始计算,不过如果用户近几年没有生育计划,也不会有非常大的影响。
失业保险:断缴后,如果重新就业并缴费,可以继续累计缴费年限,不会作废,但失业保险金的领取通常要求在失业前的一年内有稳定的社保缴费记录,如果社保断缴,可能会影响失业保险金的领取资格或领取金额。三、工伤保险是即交即用的,断交后立即失效,需要重新缴纳才能享受,不存在累计年限的问题。
工伤保险:工伤保险基本不受社保断缴的影响,只要认定为工伤,就能享受相应待遇,费用由单位承担。
社保挂钩法规影响社保断缴对许多在一线城市例如北京、上海等,在涉及购房、购车以及积分入户有极大的影响。
首先,在一些一、二线城市,购房要求购房者需要连续缴纳一定时间的社保。例如,深圳购房者需要连续缴满社保5年,一旦社保断缴,将需要重新计算缴费时间。这意味着如果社保中断,购房者可能需要更长的时间才能符合购房的要求,增加了购房的难度。
其次,积分入户也对社保缴纳有一定要求。以北京为例,要求申请积分入户的申请人连续缴纳社保7年。如果社保中断,将无法满足积分入户的条件,可能会延迟或阻碍个人的入户计划。
此外,一些城市还要求了子女就学法规与社保缴纳有关。外地小孩想要在一些城市上学,父母需要连续缴纳一定时间的社保才能符合入学条件。
所以社保断缴对于许多与相关法规挂钩的重要生活事务都可能产生负面影响。因此,在选择离职或换工作时,需要仔细考虑社保连续性,以免影响未来的生活计划和机会。社保的稳定缴纳对于保证个人权益和获得各种法规福利非常关键。
退休人员退休金计算方法:
退休金分为三个部分,分别是基础养老金、个人账户养老金和过渡性养老金,这三种养老金的计算方法为:
基础养老金=(参保退休时本省上一年度在岗职工月平均工资+本人指数化月平均工缴费工资)÷2×缴费年限×1%。
基础养老金:这部分是根据您退休时上年度当地职工月平均工资和您的平均缴费工资指数来计算的。具体公式为:基础养老金=(退休时上年度当地职工月平均工资+本人指数化月平均缴费工资)÷2×缴费年限×1%。
本人指数化月平均缴费工资:这是根据您的实际缴费工资与当地职工平均工资的比例来计算的,反映了您的缴费水平。
个人账户养老金为:退休时个人账户累计储存额÷退休年龄对应的计发月数。
个人账户养老金受个人账户储存额所影响,储存额通常包含本金、利息、其它补助等,本金为个人缴费金额;计发月数根据退休年龄确定,比如60岁退休计发月数为139。
北京社保缴纳比例
灵活社保缴费
广西梧州社保缴费
社保缴纳
南昌社保
社保补缴新规
社保基数
湖南怀化社保缴费
河北邢台最低工资
80周岁以上老年人来领津贴啦!社保补贴标准提至每人每月多少钱?看看