当地法规和缴费基数定了灵活就业社保的月缴费金额,大致在几百到几千元,以2025年部分地区为例,灵活就业人员医保月缴费一档567.75元,二档431.49元。随新社通-app小编了解一下具体详情。
什么是社保呢?
直白定义,社保缴纳是单位与个人遵循法规,向社会保险系统按时足额缴纳费用的行动。社保指的就是社会保险,主要有养老保险、医疗保险、生育保险、失业保险、工伤保险五个险种。需要注意的是,参保人必须满足一定的条件,履行了社保的缴费义务,才可以享受相关的社会保险待遇。
2025年灵活就业人员最低要交多少钱?灵活就业人员社保缴费最新明细来了,长沙灵活就业人员社保2025缴费标准一览表

》》了解您的社保缴纳明细——新社通app计算器!点击下方使用!
提示:长沙灵活就业人员每个月的缴费压力还是比较大的,每个月的社保费用都是千元,缴费档次越高,灵活就业人员要缴纳的费用也越多。
当缴费档次越高,可以享受到的社保待遇也越多,退休后可以领到的养老金也越多,100%的缴费档次缴纳灵活就业社保比60%的缴费档次缴纳灵活就业社保可以领到的钱要多。
社保交20年退休能领多少钱一月
社保交完20年领多少的计算公式:
每月到手的养老金=月基础养老金+月个人账户养老金
(1)月基础养老金=(基本养老金计发基数+指数化月平均缴费工资)÷2×缴费年限×1%
(2)月个人账户养老金=个人账户的余额÷计发月数
个人账户的余额:是指截至退休时,基本养老保险个人账户历年积累下来的余额,主要来源于历年的个人缴费(费率8%)及其利息;可以在社保的app或者其他查询社保的平台上查询到
计发月数:根据平均寿命计算,50岁退休按195个月,55岁退休按170个月,60岁退休按139个月。这个“计发月数”只是用来计算退休当年的养老金,与实际发放月数无关,实际会终身发放。
社保养老金,由基本养老保险基金以货币形式支付的养老保险待遇,主要用于保护职工退休后的基本生活,养老金由基础养老金和个人账户养老金组成。
养老金待遇范围
基础养老金:按0.6-3的缴费指数,20年缴费后约为社平工资的16%-40%。
总养老金:结合基础和个人账户养老金,假设社平工资1.5万元,缴费指数0.6,个人账户余额12万-60万,每月养老金约为2400+1025=3425元至6000+5128=11128元。
实际案例:
山东某地:计发基数7900元,缴费指数0.6,总养老金约2021元/月。
长沙某案例:缴费档次90%,总养老金约2310元/月。
影响因素及地区差异
退休年龄:退休时间加长可降低计发月数,提高个人账户养老金。
地方补贴:如山东冬季取暖补贴1700元/年,杭州过节费等。
社平工资:一线城市(如上海、北京)显著高于三线城市。
缴费基数与年限:基数越高、缴费时间越长,养老金越高。
注意事项
账户继承与补贴:参保人去世后,家属可继承个人账户余额,并领取丧葬补助金和抚恤金(如2024年山东约4.7万元)。
弹性退休:2025年后退休年龄范围扩大(如男性60-66岁),可灵活选择。
最低缴费年限调整:2030年后可能逐步从15年提高至20年。
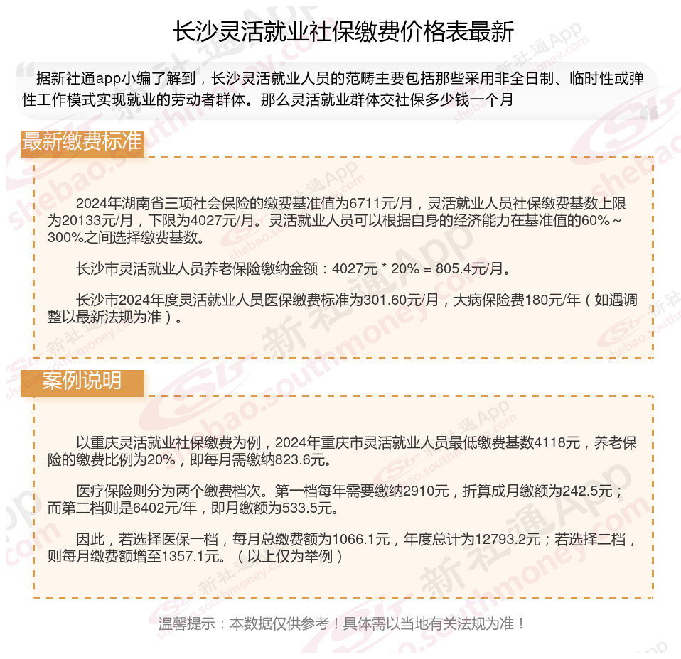
长沙2025年灵活就业人员社保缴费标准公布
据新社通app显示,长沙灵活就业人员养老保险缴费基数2024-2025年最新标准如下:
缴费基数下限暂按不低于4053元/月执行。按照个人20%的缴费费率,个人养老保险缴费金额低于810.6元/月。
(注:本文数据仅供参考,具体以当地缴费标准为准)
假设长沙同事沈某的工资总额为4053元,那么沈某的缴费基数就是4053元的60%到300%之间。如果他选择按照缴费基数为4053,据新社通app养老保险计算器测算显示,沈某个人缴费额就是4053元*20%,等于810.6元。
需要注意的是,具体的缴费比例和缴费基数可能会因地区和方案的不同而有所差异。以上例子仅供参考,实际计算时应根据当地的具体方案来确定。
补缴新规
2025年各地高龄老人津贴标准来了
南昌4050社保补贴标准是多少钱一个月?
江西高龄
2025最新社保缴费年限新规
社保交完
最低缴费年限
广东深圳社保
西藏日喀则社保缴费
高龄津贴