社会保险是一种为丧失劳动能力、暂时失去劳动岗位或因健康原因造成损失的人口提供收入或补偿的一种社会和经济体系。社会保险的主要项目包括养老保险、医疗保险、失业保险、工伤保险、生育保险。
接下来了解一下,河南安阳灵活就业人员社保缴费标准是多少?退休能领多少钱呢?根据新社通app-社保缴费查询工具提供的2025社保缴费标准详情数据:

》想知道自己社保缴纳多少钱吗?快来新社通app社保在线计算器,一键测算!
新社通社保计算器计算所得,数据仅供参考。
据新社通app数据显示,河南安阳灵活就业人员养老缴费基数2024-2025年最新标准如下:
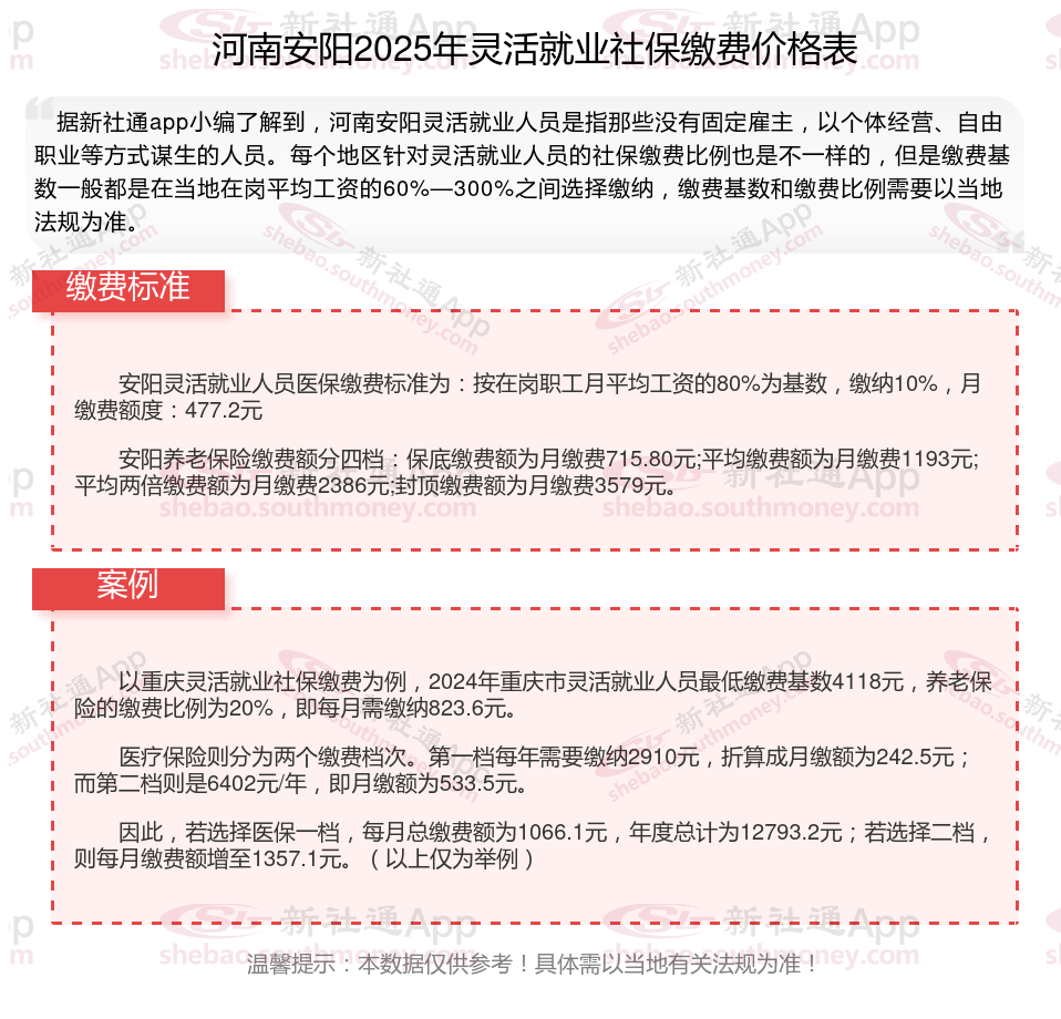
养老保险最低缴费基数为:3579元;
个人缴费比例:20%,个人缴费金额:715.8元;
(注:本文数据仅供参考,具体以当地缴费标准为准)
断交社保影响大不大?
失业保险:对于失业保险,必须要正常参加失业保险金一年以上才具备领取失业金的条件,当然这一年的时间它是一个累积年限,并没有要求连续参保年限,所以说即便自己中断了失业保险,但是在同一个地区,参加失业保险依然是能够有效累积年限,依然是能够认定你失业保险的缴费。
养老保险:养老保险缴费年限需达到最低标准才能领取养老金。若断缴导致年限不够,就得延长缴费年限。大家要清楚自己的缴费情况,及时采取相关方法,确保退休后能正常领取养老金。
生育保险:则需要连续缴纳一定期限的社保才能享受生育津贴和医疗费用报销等待遇。
工伤保险:工伤保险基本不受社保断缴的影响,只要认定为工伤,就能享受相应待遇,费用由单位承担。
医疗保险:保险断缴对医疗保险带来的影响是最大的,一般如果不想医疗保险受到影响,那么最好社保不要停缴超过三个月。如果社保停缴不超过三个月,那么在重新交费后,次月即可进行医疗保险的报销使用,但是如果超过三个月,那么则需要连续缴纳至少6个月才可进行医疗保险的住院报销。
会影响买房买车和入户:在一些城市,如北京、上海、广州等,购房、买车摇号、子女上学等待遇需要外来居民的社保连续缴纳一定时间的记录,其中有的待遇在计算社保连续缴纳时间时,补缴的月份是算作连续的,所以如果中途出现断缴,可以找代理公司补缴来实现社保的连续缴纳。
山西高龄补贴领取标准
山东东营?退休所对应的社保缴纳时间标准是多久?
补缴新规
办理4050社保需要哪些条件
2025年各地高龄老人津贴标准来了
社保最低年限交多少年
5险一金
2025年各地高龄老人津贴标准来了
南宁社保
广西高龄补贴