灵活就业者每个月需要缴纳的社保费用主要取决于当地的月平均工资以及所选择的社保项目。一般来说,灵活就业者可以选择参加养老保险和医疗保险。灵活就业者在参加养老保险时,需要按照在岗职工月平均工资的20%缴纳基本养老保险费。例如,如果当地的月平均工资为5000元,那么灵活就业者每个月需要缴纳1000元(5000元*20%)作为养老保险费用。医保一般是按当地上年度月平均工资的4.2%缴纳基本医疗保险费。以月平均工资5000元为例,灵活就业者每个月需要缴纳210元(5000元*4.2%)作为医疗保险费用。
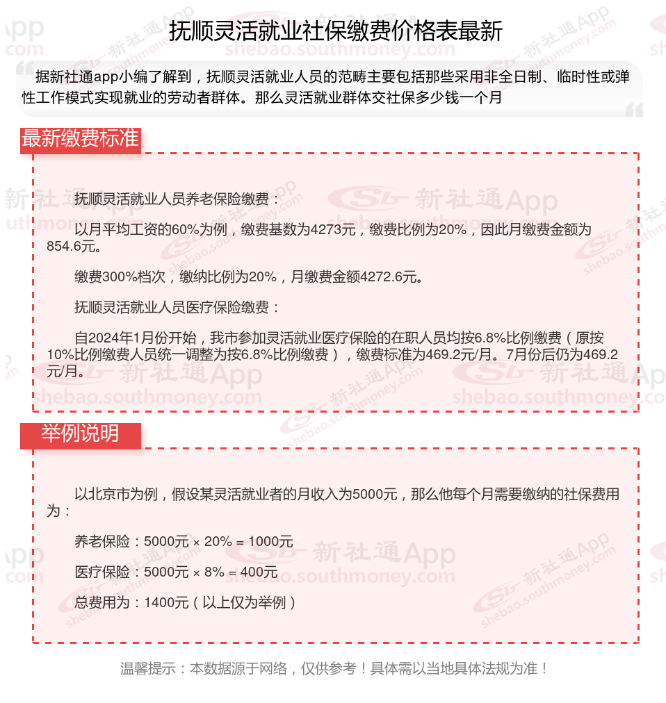
那么,抚顺灵活就业社保交多少钱?最新抚顺灵活就业人员社保养老、医疗缴费标准明细,根据新社通app-社保缴费查询工具提供的2025社保缴费标准详情数据:

据新社通app数据显示,抚顺灵活就业养老保险缴费基数2024-2025年最新标准如下:
2025年度,全省职工基本养老保险缴费基数上限为全口径工资的300%,即21363元/月;下限为全口径工资的60%,即4273元/月。
个人缴费比例:20%;
(注:本文数据仅供参考,具体以当地缴费标准为准)
据新社通app获悉:抚顺2025年退休能领多少钱的计算方法如下:
我们用抚顺退休网友举个例子说明一下,抚顺2024年的养老金计发基数为7201元,个人平均缴费指数0.6,该网友累计缴费年限为38年,退休时账户余额为155879.04元,我们算算这位网友退休能领多少钱。
抚顺退休人员的养老金=个人账户养老金+基础养老金+过渡性养老金
基础养老金=计发基数*(1+个人平均缴费指数)/2*累计缴费年限*1%
个人账户养老金=退休时个人账户累计余额/计发月数
过渡性养老金=视同缴费指数*计发基数*视同缴费年限*过渡性系数
据新社通app养老金计算器测算显示:基础养老金=(1+0.6)/2*7201*38*1%=2189元。
个人账户养老金=155879.04/139(60岁退休计发基数为139)=1121.43元。
所以这位抚顺退休人员的养老金=2189+1121.43=3310.43元。
各地公布的养老金计发基数不同,情况因人而异,具体需以个人情况及当地有关部门法规为准。
》想知道自己社保缴纳多少钱吗?快来新社通app社保在线计算器,一键测算!
新社通社保计算器计算所得,数据仅供参考。
江西高龄
申请4050补贴需要什么条件,申请4050补贴所需材料
安徽合肥社保
社保断交会不会作废
杭州社保
社保得缴纳多长时间
社保
五险一金
高龄津贴发放标准公布
高龄津贴发放标准公布