据新社通app数据显示,新疆阿拉尔灵活就业人员养老保险缴费基数2024-2025年最新标准如下:
缴费基数下限暂按不低于4999元/月执行。按照个人20%的缴费费率,个人养老保险缴费金额低于999.8元/月。
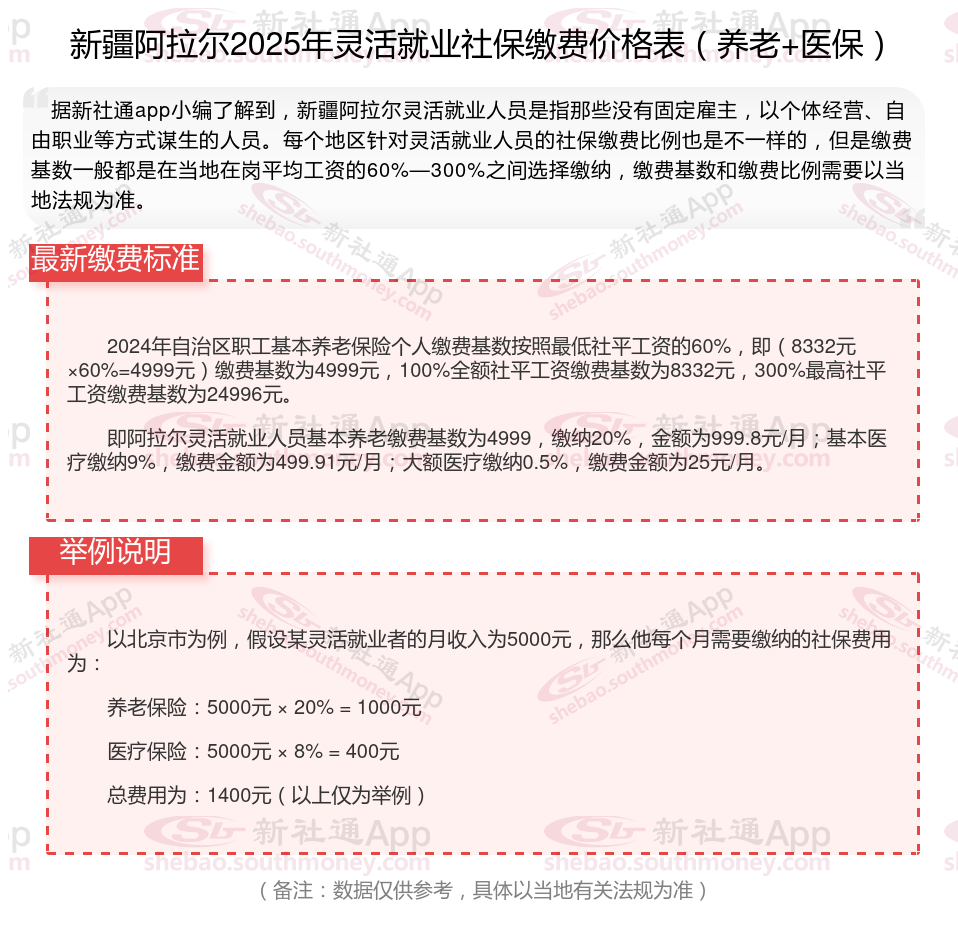
(注:本文数据仅供参考,具体以当地缴费标准为准)
灵活就业社保缴费价格表来了!2024-2025年新疆阿拉尔灵活就业人员社保需要缴费多少钱一个月?根据新社通app-社保缴费查询工具提供的最新数据如下:

2024年自治区职工基本养老保险个人缴费基数按照最低社平工资的60%,即(8332元×60%=4999元)缴费基数为4999元,100%全额社平工资缴费基数为8332元,300%最高社平工资缴费基数为24996元。
即阿拉尔灵活就业人员基本养老缴费基数为4999,缴纳20%,金额为999.8元/月;基本医疗缴纳9%,缴费金额为499.91元/月;大额医疗缴纳0.5%,缴费金额为25元/月。
社保续交需要哪些手续?
社保停缴后,如需续交,一般不需特殊手续,只需携带身份证前往社保局办理续保即可。但若因未及时缴纳社保费导致欠费中断,则需先补缴欠费,并可能产生滞纳金。以下是关于社保停交后续交流程:
直接续保:携带身份证前往社保局办理续保手续。
补缴欠费及滞纳金:若社保因欠费中断,需先补缴欠费。中断不超过一个月的免收滞纳金,超过一个月的按日加收万分之五的滞纳金。携带现金到社保经办窗口办理补缴及续缴手续。
社保缴纳基数是指用于计算应缴纳社会保险费的工资基数。简单来说,就是根据这个基数来确定单位和个人需要缴纳的社保费用数额。
社保缴纳基数通常有上下限区分。下限一般为当地社会平均工资的60%,上限则为当地社会平均工资的300%。以某地为例,假设当地社会平均工资为5000元,那么社保缴纳基数的下限就是5000×60%=3000元,上限则是5000×300%=15000元。
温馨提示:本数据仅供参考!具体需以当地有关法规为准!
天津社保基数调整时间
灵活就业补贴
郑州社保
青海西宁社保
社保得缴纳多长时间
社保线上缴费不再难
一次性补缴
高龄津贴发放标准公布
退休工资计算
社保个人缴费价格表