灵活就业社保同样包含养老保险和职工保险两类险种,按月缴纳,缴费金额根据缴费基数不同而不同。灵活就业社保的月缴费金额由缴费基数和当地法规而定,通常在几百元到几千元之间。如一些地区2025年灵活就业人员的医保月缴费金额一档为567.75元,二档月缴费为431.49元。随新社通-app小编了解一下具体详情。
什么是社保呢?
社保缴纳的含义,即个人和单位依照法规,按时向社会保险系统支付足额费用的行动。社保是社会保险的简称,社会保险包括五个险种;而五险一金指的是养老保险、生育保险、医疗保险、失业保险、工伤保险和住房公积金。确定社保缴费金额的要素有缴费基数、缴费比例,还有当地依据实际需求制定的具体法规。
郑州灵活就业人员社保缴费标准要交多少钱?2024~2025年灵活就业社保缴费价格表最新来了郑州灵活就业社保每月交多少钱?

》》了解您的社保缴纳明细——新社通app计算器!点击下方使用!
提示:郑州灵活就业人员每个月的缴费压力还是比较大的,每个月的社保费用都是千元,缴费档次越高,灵活就业人员要缴纳的费用也越多。
当缴费档次越高,可以享受到的社保待遇也越多,退休后可以领到的养老金也越多,100%的缴费档次缴纳灵活就业社保比60%的缴费档次缴纳灵活就业社保可以领到的钱要多。
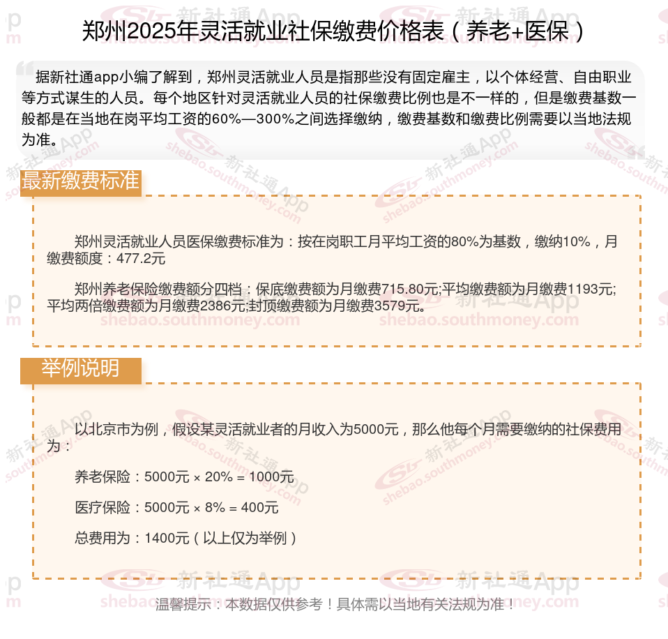
郑州2025年灵活就业人员社保缴费标准公布
据新社通app显示,2024-2025年郑州灵活就业人员养老保险的缴费标准:
养老保险缴费基数的下限为3579元;
养老保险缴费比例为20%。
(注:本文数据仅供参考,具体以当地缴费标准为准)
假设郑州有个邻居沈某的养老保险缴费基数为3579元,缴费比例为20%,那么沈某的养老保险缴费金额计算如下:
据新社通app养老保险计算器显示,个人缴费金额=3579元×20%=715.8元/月。
请注意,上述例子中的缴费比例仅用于演示目的,实际的缴费比例可能因地区和方案的不同而有所差异。在实际计算时,应参考当地社保部门公布的具体法规。
此外,社保养老金的计算还涉及到个人账户养老金和基础养老金等多个因素,具体计算方式也可能因地区和方案的不同而有所差异。因此,在规划个人养老保险时,建议咨询当地社保部门或专业机构,以获取更准确的信息和建议。
甘肃社保
4050社保补贴多少钱
补缴新规
杭州社保缴费
河北高龄补贴标准最新公布了
5险一金
一次性补缴
2025年社保缴费基数上涨!
湖南衡阳社保
社保基数的调整