乌鲁木齐灵活就业社保缴费价格表 2024-2025年乌鲁木齐灵活就业养老、医保缴费标准一览表,下表是2024-2025年乌鲁木齐社保费用明细参考,根据新社通app-社保缴费查询工具提供的最新数据如下:

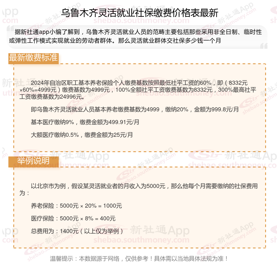
2024年自治区职工基本养老保险个人缴费基数按照最低社平工资的60%,即(8332元×60%=4999元)缴费基数为4999元,100%全额社平工资缴费基数为8332元,300%最高社平工资缴费基数为24996元。
即乌鲁木齐灵活就业人员基本养老缴费基数为4999,缴纳20%,金额为999.8元/月
基本医疗缴纳9%,缴费金额为499.91元/月
大额医疗缴纳0.5%,缴费金额为25元/月
据新社通app数据显示,2024-2025年乌鲁木齐灵活就业人员养老保险的缴费标准:
养老保险缴费基数的下限为4999元;养老保险缴费比例为20%。
(注:本文数据仅供参考,具体以当地缴费标准为准)
灵活就业社保:如果选择城镇职工社保方式,个人需承担全部的20%养老保险费用,成本较高。如果选择城乡居民社保方式,责缴费成本相对较低,但退休后养老金也相应较低。
甘肃社保
4050社保补贴多少钱
补缴新规
杭州社保缴费
河北高龄补贴标准最新公布了
5险一金
一次性补缴
2025年社保缴费基数上涨!
湖南衡阳社保
社保基数的调整