灵活就业社保需按月缴费,其涵盖养老保险与职工保险两类险种,具体缴费数额因缴费基数差异而有所不同。随新社通-app小编了解一下具体详情。
什么是社保呢?
缴纳社会保险,直白地讲,是单位或个人遵循法规,向社会保险体系履行费用缴纳义务的行为。社保费,包括按规交纳的各项社保费、职工住房公积金以及尚未划转的离退休人员费用等。也称为“社保”。社保一般是企业为在职员工代扣购买,个人缴纳一小部分,企业缴纳一大部分。影响社保缴费金额的因素有很多,其中包括缴费基数、缴费比例,以及当地依据实际情况制定的法规。
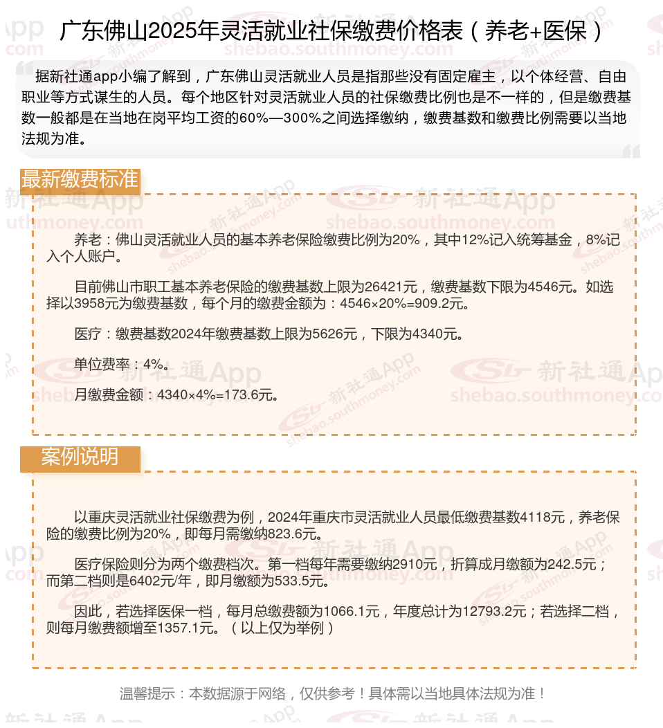
2024-2025灵活就业社保养老、医保缴费标准,广东佛山灵活就业社保每月交多少钱?

》》了解您的社保缴纳明细——新社通app计算器!点击下方使用!
提示:广东佛山灵活就业人员每个月的缴费压力还是比较大的,每个月的社保费用都是千元,缴费档次越高,灵活就业人员要缴纳的费用也越多。
当缴费档次越高,可以享受到的社保待遇也越多,退休后可以领到的养老金也越多,100%的缴费档次缴纳灵活就业社保比60%的缴费档次缴纳灵活就业社保可以领到的钱要多。
广东佛山2025年灵活就业人员社保缴费标准公布
据新社通app显示,广东佛山养老保险缴费基数2024-2025年最新标准如下:
广东佛山灵活就业人员基本养老保险缴费基数暂按不低于5284元;
缴费比例:个人承担20%;
养老保险缴费个人1056.8元。
(注:本文数据仅供参考,具体以当地缴费标准为准)
假设广东佛山有个朋友王某的养老保险缴费基数为5284元,缴费比例为20%,那么王某的养老保险缴费金额计算如下:
据新社通app养老保险计算器显示,个人缴费金额=5284元×20%=1056.8元/月。
请注意,上述例子中的缴费比例仅用于演示目的,实际的缴费比例可能因地区和方案的不同而有所差异。在实际计算时,应参考当地社保部门公布的具体法规。
此外,社保养老金的计算还涉及到个人账户养老金和基础养老金等多个因素,具体计算方式也可能因地区和方案的不同而有所差异。因此,在规划个人养老保险时,建议咨询当地社保部门或专业机构,以获取更准确的信息和建议。
湖南长沙社保缴费比例
本溪社保缴费
社保可以报销多少
甘肃兰州社保缴费
高龄津贴发放标准公布
自己交社保和单位交社保的区别是啥?
社保报销的比例
高龄津贴发放标准
五险一金
社保累计缴纳