五险一金是指用人单位给予劳动者的几种保险待遇的合称,包括基本养老保险、基本医疗保险、失业保险、工伤保险、生育保险及住房公积金。
那么,2025年自由职业社保缴费标准是多少钱一个月?根据新社通app-社保缴费查询工具提供的2025社保缴费标准详情数据:

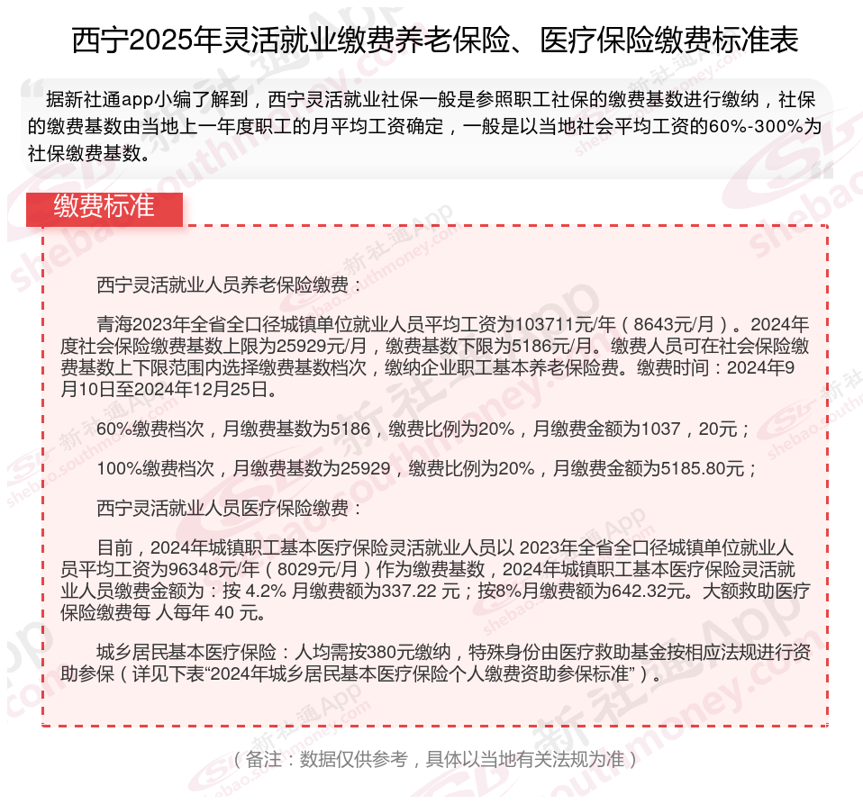
据新社通app数据显示,西宁灵活就业养老保险缴费基数2024-2025年最新标准如下:
2025年度,全省职工基本养老保险缴费基数上限为全口径工资的300%,即25929元/月;下限为全口径工资的60%,即5186元/月。
个人缴费比例:20%;
(注:本文数据仅供参考,具体以当地缴费标准为准)
社保交够多少年才有退休金?
社保需要累计缴纳满15年才可以在你法定退休年龄之后享受社保待遇。社保交满15年后可以不再交费。如果有单位,即使缴满15年,但职工还未退休的,企业还得继续缴费,直至退休;个人缴纳社保的话,可停缴,也可继续缴纳,根据当地法规,肯定也是继续缴纳好,养老保险是遵循“多缴多得”的原则,缴费基数越高、年限越长,退休时领取养老金也越多。
社保个人账户余额
2025年各地高龄老人津贴标准来了
社保得缴纳多长时间
社保个人账户余额
山东青岛社保
老人每月补贴
社保断缴可以补缴吗
铜仁社保
社保
社保缴费比例是多少的