灵活就业社保同样包含养老保险和职工保险两类险种,按月缴纳,缴费金额根据缴费基数不同而不同。灵活就业社保的月缴费金额由缴费基数和当地法规而定,通常在几百元到几千元之间。如一些地区2025年灵活就业人员的医保月缴费金额一档为567.75元,二档月缴费为431.49元。随新社通-app小编了解一下具体详情。
什么是社保呢?
直白定义,社保缴纳是单位与个人遵循法规,向社会保险系统按时足额缴纳费用的行动。社会保险的主要项目包括养老保险、医疗保险、失业保险、工伤保险、生育保险等。
社保一个月要交多少钱?社保养老金2024-2025年缴费标准表公布厦门灵活就业社保每月交多少钱?

》》了解您的社保缴纳明细——新社通app计算器!点击下方使用!
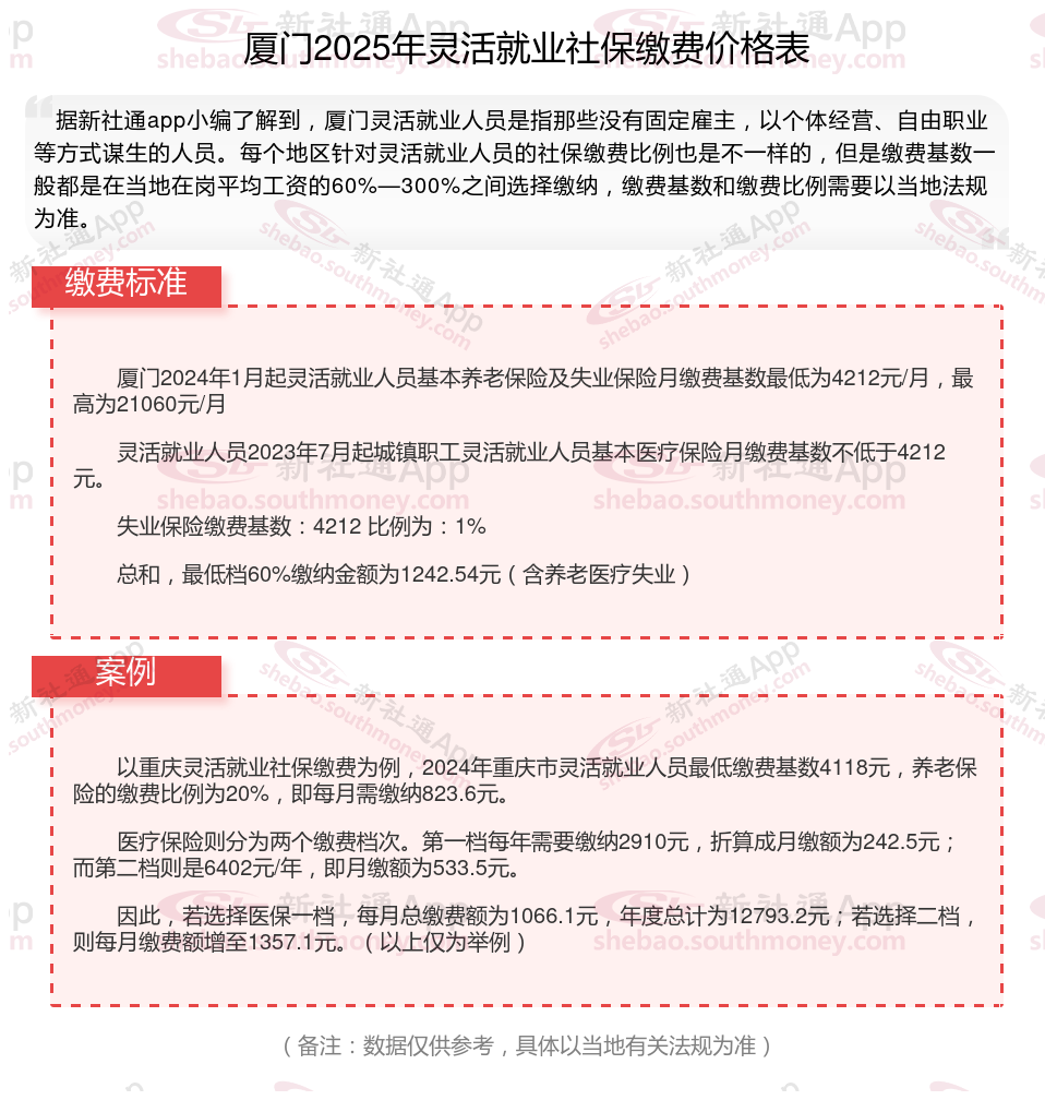
提示:厦门灵活就业人员每个月的缴费压力还是比较大的,每个月的社保费用都是千元,缴费档次越高,灵活就业人员要缴纳的费用也越多。
当缴费档次越高,可以享受到的社保待遇也越多,退休后可以领到的养老金也越多,100%的缴费档次缴纳灵活就业社保比60%的缴费档次缴纳灵活就业社保可以领到的钱要多。
厦门2025年灵活就业人员社保缴费标准公布
据新社通app显示,2024-2025年厦门灵活就业人员养老保险的缴费标准是根据缴费基数来确定的:
个人养老保险缴费比例为20%,缴费基数的下限为4212元。
(注:本文数据仅供参考,具体以当地缴费标准为准)
假设厦门一个网友林某的月工资为4212元。
灵活就业个人缴费额计算:
据新社通app养老保险计算器显示,灵活就业人员缴费额按照核定缴费基数的20%缴纳。核定缴费基数通常是根据实际工资收入来确定的,但也需要根据省社平工资的60%至300%的范围内进行调整。
假设林某的核定缴费基数就是他的月工资4212元,他的个人缴费额为:4212元*20%=842.4元。
需要注意的是,以上计算示例仅供参考,实际缴费金额可能会因地区、方案、工资水平等因素而有所不同。
交五险一金
青海西宁社保缴费
社保
一次性补缴
池州社保
广州社保
2025年各地高龄老人津贴标准来了
社保缴纳
一次性补缴社保条件 2025年
湖南高龄