灵活就业社保每月进行缴费,其中包括养老保险和职工保险,缴费金额的确定取决于缴费基数。随新社通-app小编了解一下具体详情。
什么是社保呢?
缴纳社保,其实就是个人或单位依照法规要求,加入社会保险并按时支付保险费用的过程。社保费,包括按规交纳的各项社保费、职工住房公积金以及尚未划转的离退休人员费用等。也称为“社保”。社保一般是企业为在职员工代扣购买,个人缴纳一小部分,企业缴纳一大部分。社保的缴费金额取决于多个因素,包括缴费基数、缴费比例以及所在地的具体法规等。
广西百色2025灵活就业养老社保缴费最新标准,灵活就业社保2025年缴费标准一览表,广西百色灵活就业社保每月交多少钱?

》》想知道自己社保缴纳多少钱吗?快来新社通社保计算器,点击下方使用!
提示:广西百色灵活就业人员每个月的缴费压力还是比较大的,每个月的社保费用都是千元,缴费档次越高,灵活就业人员要缴纳的费用也越多。
当缴费档次越高,可以享受到的社保待遇也越多,退休后可以领到的养老金也越多,100%的缴费档次缴纳灵活就业社保比60%的缴费档次缴纳灵活就业社保可以领到的钱要多。
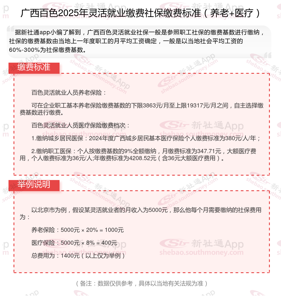
广西百色2025年灵活就业人员社保缴费标准公布
据新社通app显示,广西百色养老保险缴费基数2024-2025年最新标准如下:
广西百色灵活就业人员基本养老保险缴费基数暂按不低于3863元;
缴费比例:个人承担20%;
养老保险缴费个人772.6元。
(注:本文数据仅供参考,具体以当地缴费标准为准)
来看看广西百色一个网友林某的养老保险缴费基数为3863元,个人缴费比例为20%。
据新社通app养老保险计算器显示,灵活就业个人缴费额:核定的缴费基数×个人缴费比例。计算为:3863元×20%=772.6元。
即:林某每月的养老保险缴费为:772.6元
请注意,这只是一个简单的计算示例,实际的养老保险缴费金额计算可能会因地区、方案、工资水平等因素有所不同。具体的计算方法和比例可能会根据当地的法规和方案进行调整,因此在实际计算时,应参考当地社保局或相关部门的法规。
此外,养老保险缴费金额还可能涉及到补缴、调整等情况,具体情况需要根据个人实际情况和当地方案进行确定。如果您有具体的计算需求或疑问,建议咨询当地社保局或相关部门以获取准确的信息。
北京社保
一次性补缴
社保待遇认证不了怎么回事
五险一金每人每月交多少钱
2025年各地高龄老人津贴标准来了
?申请4050社保补贴需满足以下条件?
石家庄社保费
灵活就业社保
社保缴纳
东莞社保