养老保险和职工保险是灵活就业社保涵盖的两大险种,以月为周期缴纳,缴费金额依据缴费基数变化而浮动。随新社通-app小编了解一下具体详情。
什么是社保呢?
所谓社保缴费,是个人或单位按照法规要求,参与社会保险并完成费用缴纳的责任履行。社会保险是强制一部分群体缴纳社保,然后将其中的一部分作为社会保险基金,为这些参保人提供各项基本保证,也是一种再分配,目的是保证社保的稳定以及劳动力的再生产。
2025年灵活就业人员社保缴费标准,灵活就业社保养老每月交多少?广东东莞灵活就业社保每月交多少钱?

》》》快来计算您的社保缴纳计算明细,点击新社通app社保计算器,轻松测算!
当社保缴费档次越高,可以享受到的社保待遇也越多,退休后可以领到的养老金也越多,100%的缴费档次缴纳灵活就业社保比60%的缴费档次缴纳灵活就业社保可以领到的钱要多。
社保交了20年,退休后能拿多少钱
社保交完20年领多少的计算公式:
每月到手的养老金=月基础养老金+月个人账户养老金
(1)月基础养老金=(基本养老金计发基数+指数化月平均缴费工资)÷2×缴费年限×1%
(2)月个人账户养老金=个人账户的余额÷计发月数
个人账户的余额:是指截至退休时,基本养老保险个人账户历年积累下来的余额,主要来源于历年的个人缴费(费率8%)及其利息;可以在社保的app或者其他查询社保的平台上查询到
计发月数:根据平均寿命计算,50岁退休按195个月,55岁退休按170个月,60岁退休按139个月。这个“计发月数”只是用来计算退休当年的养老金,与实际发放月数无关,实际会终身发放。
社保养老金,由基本养老保险基金以货币形式支付的养老保险待遇,主要用于保护职工退休后的基本生活,养老金由基础养老金和个人账户养老金组成。
养老金待遇范围
基础养老金:按0.6-3的缴费指数,20年缴费后约为社平工资的16%-40%。
总养老金:结合基础和个人账户养老金,假设社平工资1.5万元,缴费指数0.6,个人账户余额12万-60万,每月养老金约为2400+1025=3425元至6000+5128=11128元。
实际案例:
山东某地:计发基数7900元,缴费指数0.6,总养老金约2021元/月。
长沙某案例:缴费档次90%,总养老金约2310元/月。
影响因素及地区差异
缴费基数与年限:基数越高、缴费时间越长,养老金越高。
地方补贴:如山东冬季取暖补贴1700元/年,杭州过节费等。
社平工资:一线城市(如上海、北京)显著高于三线城市。
退休年龄:退休时间加长可降低计发月数,提高个人账户养老金。
注意事项
弹性退休:2025年后退休年龄范围扩大(如男性60-66岁),可灵活选择。
最低缴费年限调整:2030年后可能逐步从15年提高至20年。
账户继承与补贴:参保人去世后,家属可继承个人账户余额,并领取丧葬补助金和抚恤金(如2024年山东约4.7万元)。
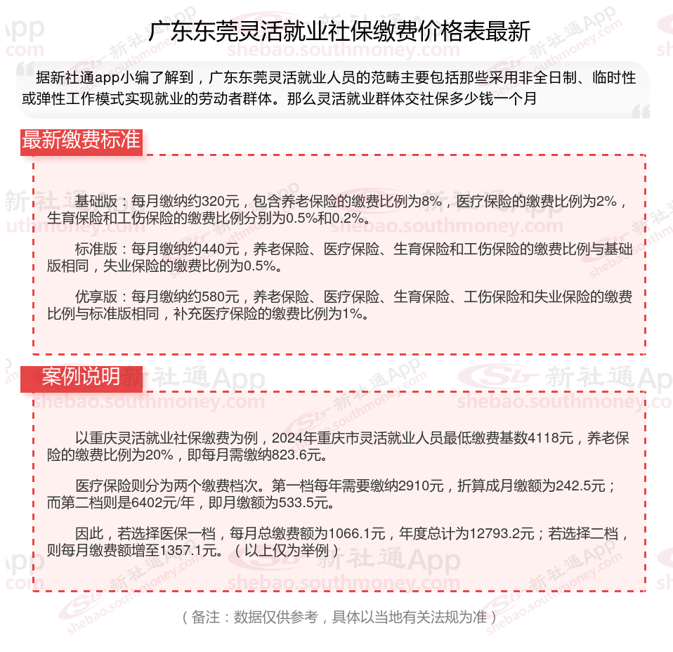
广东东莞2025年灵活就业人员社保缴费标准公布
据新社通app显示,广东东莞灵活就业养老保险的缴费基数为:5284元。
灵活就业人员参保缴费的比例为个人20%。
另外,需要注意的是,这些缴费标准可能会随着时间和方案的变化而调整。建议查阅相关消息或咨询当地社保部门。
(注:本文数据仅供参考,具体以当地缴费标准为准)
假设广东东莞一位邻居夏某的工资收入为5284元/月,且该工资收入高于当地公布的养老保险缴费基数下限,但低于缴费基数上限。那么,该灵活就业的月缴费基数即为5284元。
据新社通app养老保险计算器显示,个人缴纳部分:根据一般的缴费比例20%,夏某每月需要缴纳的养老保险费金额为5284元×20%=1056.8元。
需要注意的是,上述例子中的缴费比例仅作为参考,实际缴费比例可能因地区和法规的不同而有所差异。此外,对于工资收入低于缴费基数下限或高于缴费基数上限的灵活就业,其缴费基数的计算方式也会有所不同。具体计算方法可咨询当地社保部门或相关机构。
个人社保缴费标准最新来了
社保缴纳
年龄满 40/50 人员
厦门社保
社保断了能补缴交吗
天津社保
高龄津贴
黑龙江高龄补贴标准最新
补缴新规
成都社保