灵活就业社保只能缴纳养老保险和医疗保险。
据新社通app数据显示,许昌灵活就业养老缴费基数明细如下:
养老缴费缴费基数为:3579元;
个人缴费比例:20%;
(注:本文数据仅供参考,具体以当地缴费标准为准)
许昌灵活就业社保缴费标准,许昌灵活就业社保缴费标准是多少钱一个月?下表是2024-2025年许昌社保费用明细参考,根据新社通app-社保缴费查询工具提供的最新数据如下:

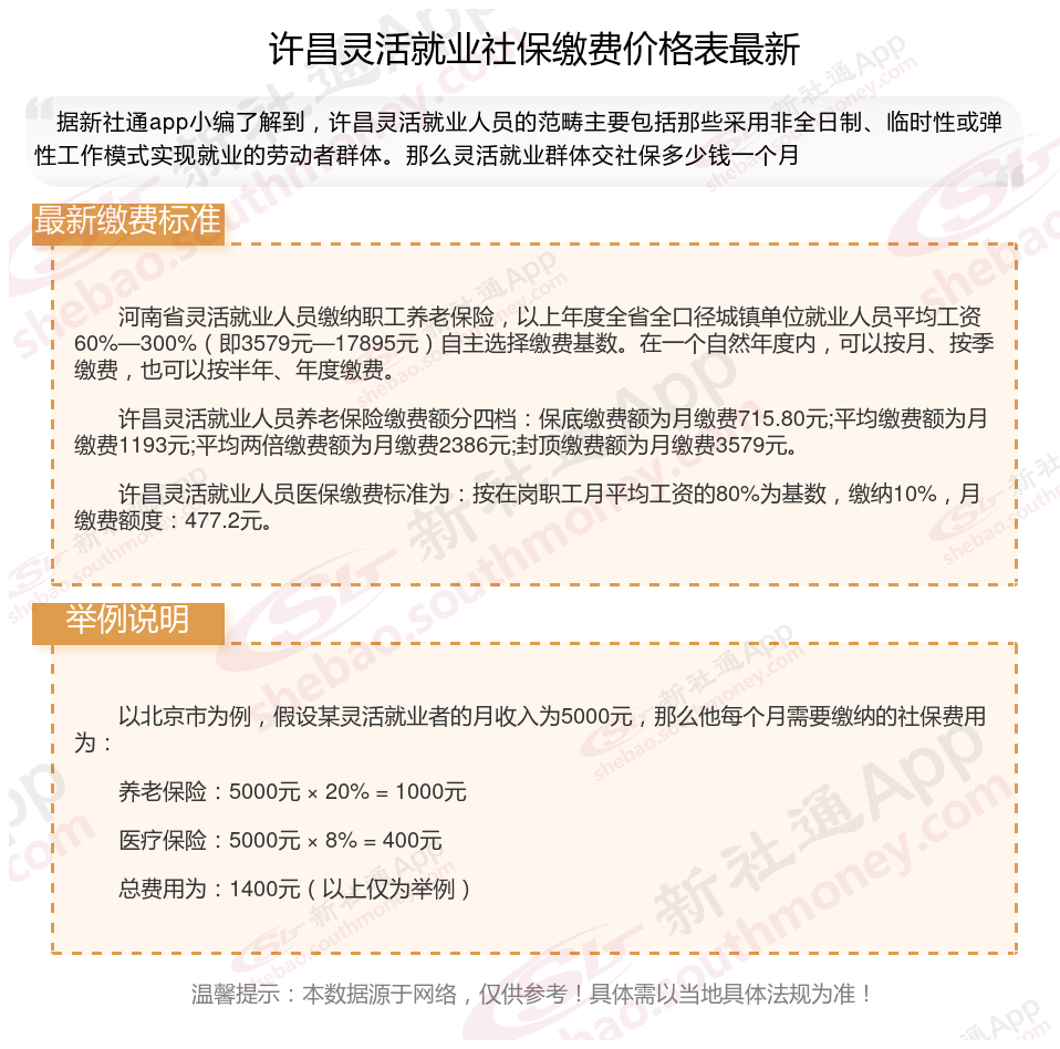
河南省灵活就业人员缴纳职工养老保险,以上年度全省全口径城镇单位就业人员平均工资60%—300%(即3579元—17895元)自主选择缴费基数。在一个自然年度内,可以按月、按季缴费,也可以按半年、年度缴费。
许昌灵活就业人员养老保险缴费额分四档:保底缴费额为月缴费715.80元;平均缴费额为月缴费1193元;平均两倍缴费额为月缴费2386元;封顶缴费额为月缴费3579元。
许昌灵活就业人员医保缴费标准为:按在岗职工月平均工资的80%为基数,缴纳10%,月缴费额度:477.2元。
相关案例计算:
假设许昌一位邻居刘某的工资收入为3579元/月,且该工资收入高于当地公布的养老保险缴费基数下限,但低于缴费基数上限。那么,该灵活就业的月缴费基数即为3579元。
据新社通app养老保险计算器显示,个人缴纳部分:根据一般的缴费比例20%,刘某每月需要缴纳的养老保险费金额为3579元×20%=715.8元。
需要注意的是,上述例子中的缴费比例仅作为参考,实际缴费比例可能因地区和法规的不同而有所差异。此外,对于工资收入低于缴费基数下限或高于缴费基数上限的灵活就业,其缴费基数的计算方式也会有所不同。具体计算方法可咨询当地社保部门或相关机构。
自由职业社保的缴费要求则相对灵活,可以根据自身情况选择缴费基数和缴费比例,但同样需要达到一定的缴费年限才能享受相应的待遇。
了解您的社保缴纳明细——新社通app计算器!点击下方使用!
新社通社保计算器计算所得,数据仅供参考。
天津社保
社保缴纳
社保与养老保险
社保查询
社保
社保得缴纳多长时间
西藏社保
江苏高龄补贴
补缴新规
2025年各地高龄老人津贴标准来了