灵活就业人士参与了社会基本保险体系中的养老保险及医疗保险两个项目。
据新社通app数据显示,贵阳灵活就业人员养老保险缴费基数2024-2025年最新标准如下:
缴费基数下限暂按不低于4363.35元/月执行。按照个人20%的缴费费率,个人养老保险缴费金额低于872.67元/月。
(注:本文数据仅供参考,具体以当地缴费标准为准)
贵阳社保缴费多少钱?下表是2024-2025年贵阳社保费用明细参考,根据新社通app-社保缴费查询工具提供的最新数据如下:

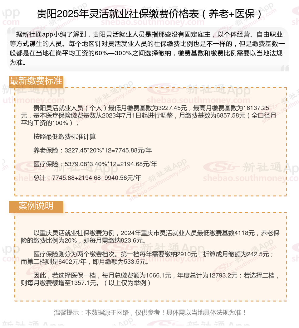
贵阳灵活就业人员(个人)最低月缴费基数为3227.45元,最高月缴费基数为16137.25元,基本医疗保险缴费基数从2023年7月1日起进行调整,月缴费基数为6857.58元(全口径月平均工资的100%),
按照最低缴费标准计算
养老保险:3227.45*20%*12=7745.88元/年
医疗保险:5379.08*3.40%*12=2194.68元/年
总计:7745.88+2194.68=9940.56元/年
灵活就业人员养老保险的缴费基数通常为本省上年度在岗职工月平均工资的100%来确定,但也可能存在不同的缴费档次,有些地区会提供60%至100%的不同缴费档次供灵活就业人员选择。缴费比例一般为20%,其中,8%部分进入个人账户,12%部分进入社会统筹基金。
》》点击新社通app社保计算器,查询你的社保缴纳明细!
新社通app数据所得,数据仅供参考。
4050补贴
2025年各地高龄老人津贴标准来了
七台河社保
灵活就业社保
高龄津贴发放标准公布
灵活就业人员社保每个月交多少?
双鸭山社保
南通社保
缴纳社保
乌鲁木齐法定退休年龄及社保最低缴费年限一览表