2025北京灵活就业社保缴费多少钱一个月?北京以个人身份参加社保的灵活就业人员,其缴费基数是以当地上年度在岗职工社会平均工资的一定比例作为个人缴费基数,?可选择的档级为60%、?80%、?100%,?部分省市还增加了40%的档级。?
2025灵活就业社保缴费标准的调整,既体现了法规的连续性,又适应了经济社会发展的要求。灵活就业人员应根据自身情况,合理选择缴费基数和缴费比例,确保自身权益得到充分保证。接下来随社保君了解一下2025年北京灵活就业人员社保交多少钱,2025年北京灵活就业社保缴费标准的详细内容。
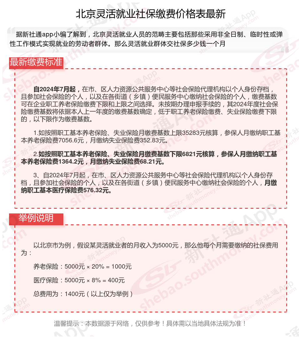
一、2024-2025年北京灵活就业社保缴费标准表 北京灵活就业社保多少钱一个月?

北京灵活就业人员社保缴费档次表:一般分为五个档次,具体为上年度在岗职工平均工资的60%、70%、80%、90%和100%。灵活就业人员可以根据自己的意愿选择缴费档次,缴费比例为20%,其中12%进入统筹基金,8%进入个人账户。
二、灵活就业社保和职工社保的区别如下:
1、参加的险种不同:灵活就业人员:社保只参加养老保险和医疗保险,部分地区可参加失业保险。
在职职工:在职职工参加的社保包括养老保险、医疗保险、工伤保险、生育保险和失业保险,就是我们常说的“五险”。
2、缴费基数不同:灵活就业人员:按上年全省在岗职工月平均工资的40%-100%为缴费基数。在职职工:按本人上年度月平均工资为缴费基数。
3、缴费比例不同:灵活就业人员:养老保险缴费比例为20%,医疗保险缴费以当地上年度城镇在岗职工月平均工资的80%为基数,按4.2%或8%比例缴纳基本医疗保险费。
湖南详细介绍老人补贴的标准内容
最低缴费年限
补缴新规
“外卖”给骑手交社保了~社保,到底要花多少钱?
郑州社保缴费
社保个人账户余额
灵活就业补贴
“4050”就业困难人员申领灵活就业补贴条件、材料及申请地址
2025年各地高龄老人津贴标准来了
社保补缴条件