灵活就业社保的缴费方式为按月缴纳,其中包含养老保险和职工保险两种险种,缴费数额随缴费基数变化。随新社通-app小编了解一下具体详情。
什么是社保呢?
社保缴纳,通俗来讲,是个人或单位依据法律,向社会保险体系定期足额支付保险费用的行为。社会保险的主要项目包括养老保险、医疗保险、失业保险、工伤保险、生育保险等。
2024-2025社保一个月要交多少钱?社保个人养老2024-2025年缴费标准表?,双鸭山灵活就业社保每月交多少钱?

》》》快来计算您的社保缴纳计算明细,点击新社通app社保计算器,轻松测算!
当社保缴费档次越高,可以享受到的社保待遇也越多,退休后可以领到的养老金也越多,100%的缴费档次缴纳灵活就业社保比60%的缴费档次缴纳灵活就业社保可以领到的钱要多。
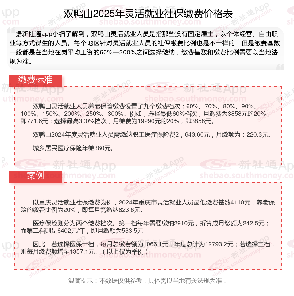
双鸭山2025年灵活就业人员社保缴费标准公布
据新社通app显示,双鸭山灵活就业养老保险最低缴费基数为:0元;个人的缴费比例分别为:0%;
个人缴费金额:0元。
(注:本文数据仅供参考,具体以当地缴费标准为准)
假设双鸭山某灵活就业养老保险核定缴费基数为0元,个人缴费比例为:0%。据新社通app养老保险计算器显示,灵活就业基本养老保险费应缴费额=灵活就业基本养老保险费缴费基数×费率。灵活就业个人需缴纳0元。
请注意,这些只是示例性的计算,实际的缴费金额会根据具体的缴费基数、缴费比例以及地区的法规而有所不同。此外,随着时间的推移,缴费比例和基数也可能会进行调整,因此建议参考当地社保部门或相关机构公布的最新方案和法规进行计算。
对于养老保险缴费金额的具体计算,还需要考虑其他因素,如缴费年限、缴费基数的上下限等。为了确保计算的准确性,建议咨询当地社保部门或专业机构进行详细的计算和咨询。
湖南详细介绍老人补贴的标准内容
最低缴费年限
补缴新规
“外卖”给骑手交社保了~社保,到底要花多少钱?
郑州社保缴费
社保个人账户余额
灵活就业补贴
“4050”就业困难人员申领灵活就业补贴条件、材料及申请地址
2025年各地高龄老人津贴标准来了
社保补缴条件