灵活就业社保同样包含养老保险和职工保险两类险种,按月缴纳,缴费金额根据缴费基数不同而不同。灵活就业社保的月缴费金额由缴费基数和当地法规而定,通常在几百元到几千元之间。如一些地区2025年灵活就业人员的医保月缴费金额一档为567.75元,二档月缴费为431.49元。随新社通-app小编了解一下具体详情。
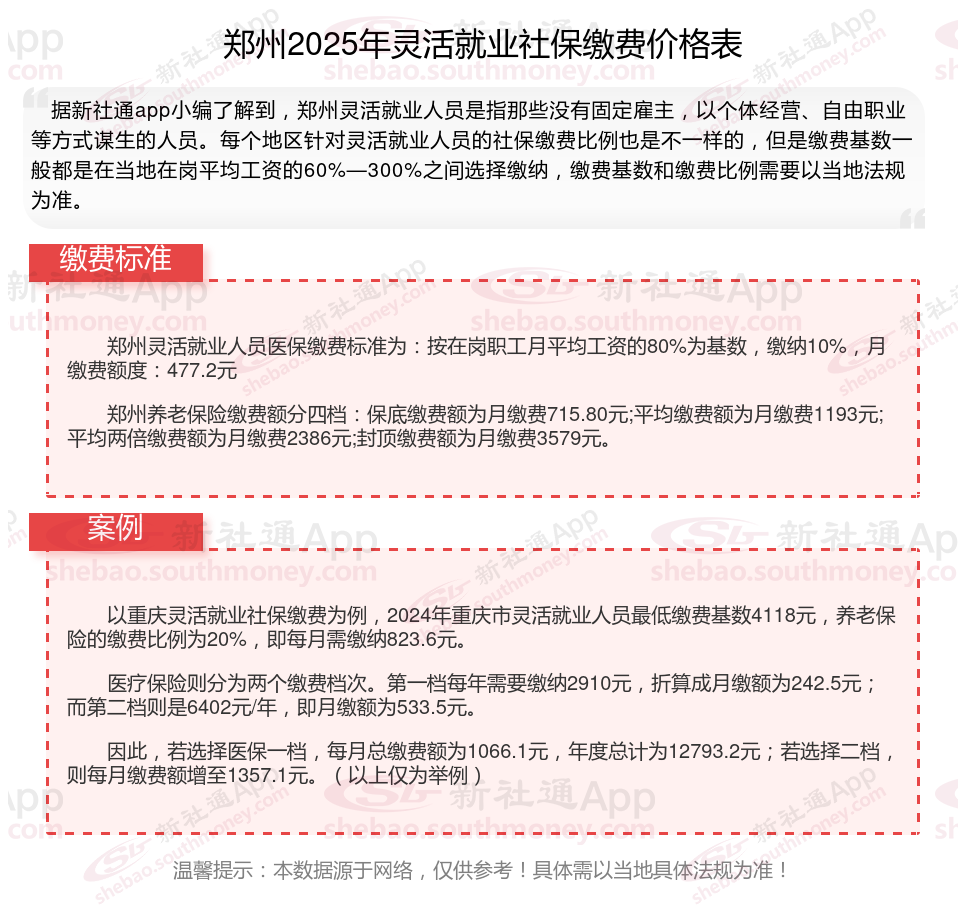
郑州灵活就业社保每月交多少钱?灵活就业社保最低缴费标准一览表(基数+比例)

》》想知道自己社保缴纳多少钱吗?快来新社通社保计算器,点击下方使用!
提示:郑州灵活就业人员每个月的缴费压力还是比较大的,每个月的社保费用都是千元,缴费档次越高,灵活就业人员要缴纳的费用也越多。
当缴费档次越高,可以享受到的社保待遇也越多,退休后可以领到的养老金也越多,100%的缴费档次缴纳灵活就业社保比60%的缴费档次缴纳灵活就业社保可以领到的钱要多。
什么是社保呢?
直白定义,社保缴纳是单位与个人遵循法规,向社会保险系统按时足额缴纳费用的行动。社保全称为“社会保险”,是依法建立的社保制,旨在保护公民在年老、疾病、工伤、失业、生育等情况下依法从社会获得物质帮助的权利。确定社保缴费金额的要素有缴费基数、缴费比例,还有当地依据实际需求制定的具体法规。
社保补缴
厦门社保
2025年各地高龄老人津贴标准来了
补缴新规
阳泉社保
4050社保补贴如何申请?4050社保补贴条件一览
查询社保
农村社保
上海高龄补贴标准最新消息
一次性补缴