2025灵活就业社保缴费标准的调整,既体现了法规的连续性,又适应了经济社会发展的要求。灵活就业人员应根据自身情况,合理选择缴费基数和缴费比例,确保自身权益得到充分保证。那么2025年西宁灵活就业人员社保需要交多少钱?下面随新社通小编一起来看看。
一、2025年西宁灵活就业社保缴费标准,灵活就业社保多少钱一个月?

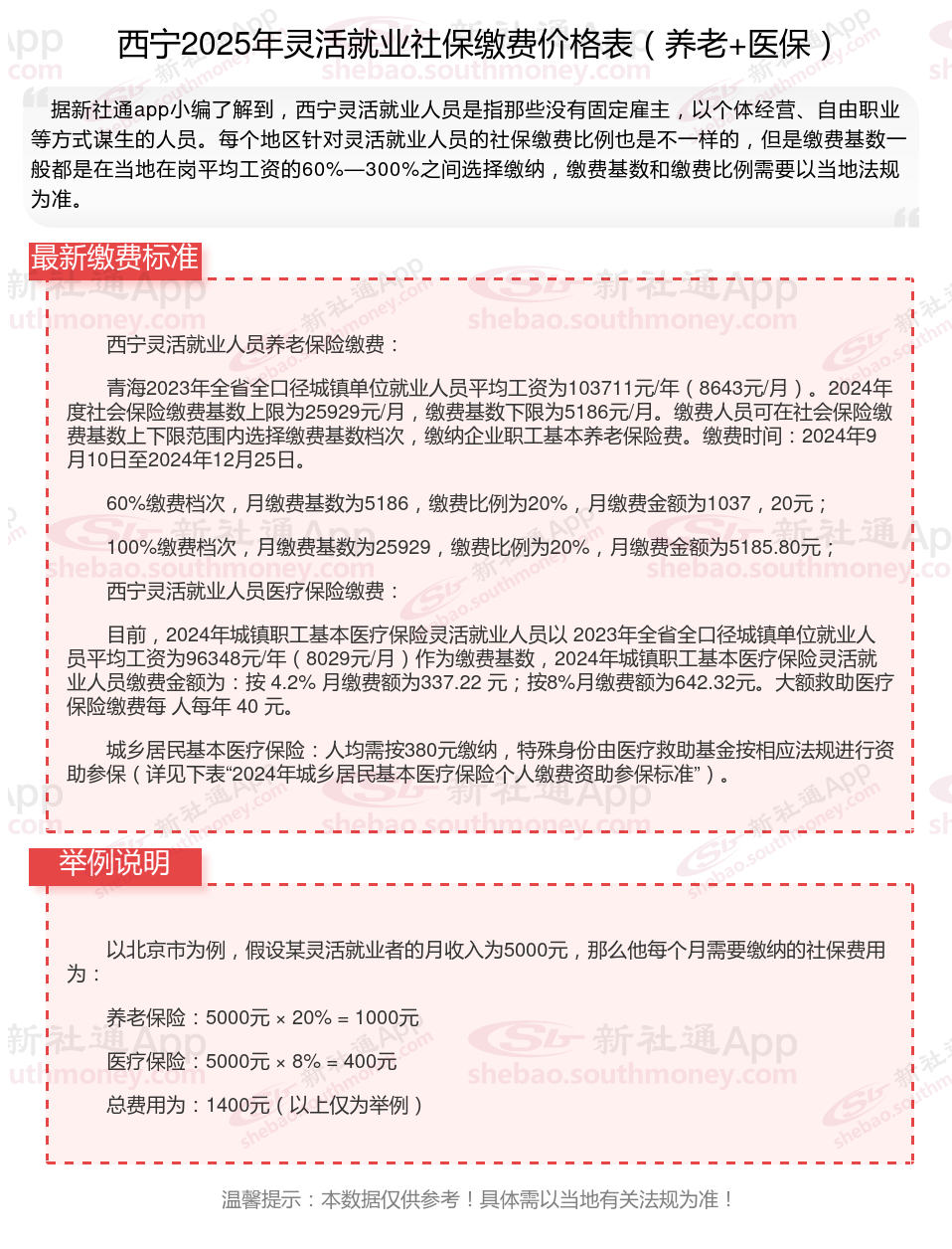
西宁灵活就业人员社保缴费档次表:一般分为五个档次,具体为上年度在岗职工平均工资的60%、70%、80%、90%和100%。灵活就业人员可以根据自己的意愿选择缴费档次,缴费比例为20%,其中12%进入统筹基金,8%进入个人账户。
二、养老保险:目的是为了保护劳动者在退休后能够获得一定的经济来源,以维持其基本生活水平。缴费比例一般为个人缴纳8%,单位缴纳19%。需要至少累计缴纳15年才能在退休时领取基本养老金。
工伤保险:因工伤导致无法工作时,工伤保险会提供相应的赔偿,减轻医疗费用和收入损失。
失业保险:在失业期间提供一定的生活保险,帮助失业者度过难关。
生育保险:生育保险主要针对女性参保人员,在生育期间提供一定的经济补偿和医疗报销服务。这有助于减轻女性在生育过程中的经济压力,保护的生育权益。
医疗保险:单位交9.8%,个人交2%。交的钱一部分进了个人账户,可以用来门诊结算、体检、去药房买药。另一部分进了资金池。平时去医院看病,通常有个起付线和封顶线,达到标准符合相关法规并且在医保目录范围内的,就可以报销,减轻个人负担。
社保补缴
厦门社保
2025年各地高龄老人津贴标准来了
补缴新规
阳泉社保
4050社保补贴如何申请?4050社保补贴条件一览
查询社保
农村社保
上海高龄补贴标准最新消息
一次性补缴