灵活就业社保月缴费金额一般在几百元到几千元,由缴费基数和当地法规确定,2025年不少地区灵活就业人员医保月缴费金额,一档567.75元,二档431.49元。随新社通-app小编了解一下具体详情。
什么是社保呢?
社保缴纳,简单概括,是单位与个人依据相关法规,向社会保险体系缴纳费用的行为。社会保险(SocialInsurance)是指为丧失劳动能力、暂时失去劳动岗位或因健康原因造成损失的人口提供收入或补偿的社会和经济制。
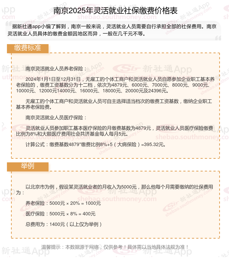
2025年灵活就业人员社保缴费标准,灵活就业社保养老每月交多少?南京灵活就业社保每月交多少钱?

》》点击新社通app社保计算器,轻松了解您的社保缴费明细!
提示:南京灵活就业人员每个月的缴费压力还是比较大的,每个月的社保费用都是千元,缴费档次越高,灵活就业人员要缴纳的费用也越多。
当缴费档次越高,可以享受到的社保待遇也越多,退休后可以领到的养老金也越多,100%的缴费档次缴纳灵活就业社保比60%的缴费档次缴纳灵活就业社保可以领到的钱要多。
交20年社保每个月能领多少
一般情况下,职工社保交满20年后可以领取基本养老金。具体领取的金额会根据个人缴纳的社保金额、缴纳年限、当地的养老金等因素来确定。
基础养老金公式:退休上年度社会平均工资×(1+本人平均缴费指数)÷2×缴费年限×1%
示例:
若社平工资8000元,缴费指数0.6,基础养老金=8000×(1+0.6)/2×20×1%=1280元/月。
若未来社平工资涨至1.5万元,则基础养老金可达2400元/月。
社平工资:以退休时当地上年度社平工资为准,不同地区差异较大(例如2023年上海社平工资为12307元,河南为6260元)。
缴费指数:通常为0.6(最低档)至3(最高档)。按0.6计算,缴费20年可领取社平工资的16%;按3计算则为40%。
个人账户养老金
公式:个人账户累计储存额÷计发月数
示例:
若账户余额12万元,63岁退休计发月数117,个人养老金=12万÷117≈1025元/月。
个人账户余额:按缴费基数的8%计入,假设月缴费基数5000元,每年积累4800元,20年约9.6万元(不含利息)。
计发月数:与退休年龄相关,如60岁为139个月,63岁为117个月。延长退休可减少计发月数,提高月领取额。
养老金待遇范围
基础养老金:按0.6-3的缴费指数,20年缴费后约为社平工资的16%-40%。
总养老金:结合基础和个人账户养老金,假设社平工资1.5万元,缴费指数0.6,个人账户余额12万-60万,每月养老金约为2400+1025=3425元至6000+5128=11128元。
实际案例:
山东某地:计发基数7900元,缴费指数0.6,总养老金约2021元/月。
长沙某案例:缴费档次90%,总养老金约2310元/月。
影响因素及地区差异
缴费基数与年限:基数越高、缴费时间越长,养老金越高。
地方补贴:如山东冬季取暖补贴1700元/年,杭州过节费等。
社平工资:一线城市(如上海、北京)显著高于三线城市。
退休年龄:退休时间加长可降低计发月数,提高个人账户养老金。
注意事项
弹性退休:2025年后退休年龄范围扩大(如男性60-66岁),可灵活选择。
账户继承与补贴:参保人去世后,家属可继承个人账户余额,并领取丧葬补助金和抚恤金(如2024年山东约4.7万元)。
最低缴费年限调整:2030年后可能逐步从15年提高至20年。
南京2025年灵活就业人员社保缴费标准公布
据新社通app显示,南京灵活就业人员养老缴费基数2024-2025年最新标准如下:
养老保险最低缴费基数为:4494元;
个人缴费比例:20%,个人缴费金额:898.8元;
(注:本文数据仅供参考,具体以当地缴费标准为准)
假设南京有个邻居沈某灵活就业养老保险缴费基数为4494元。
据新社通app养老保险计算器显示,沈某个人缴费额:灵活就业个人按照其缴费基数的20%缴纳养老保险费。因此,沈某每月需要缴纳的养老保险费为4494元*20%=898.8元。
另外,需要注意的是,养老保险的缴费比例和基数可能会随着方案的调整而发生变化。因此,在计算养老保险缴费金额时,需要参考当地的最新方案和法规。
登录社保
社保缴纳
社保
高龄补贴新规!
社保缴费基数及比例
社保缴纳
补缴新规
高龄津贴发放标准公布
社保断交
社保补缴新规来了